搜寻结果

以下是含有航空哩程的搜寻结果,共25

  • 国人疯出国 双币信用卡夯

    国人疯出国 双币信用卡夯

     国人爱出国旅游,交通部观光署统计,今年前五月国人出国人次达749万人次,跟去年同期增长11.8%。由于旅游人口持续增加,各银行力推双币信用卡,希望争取国外刷卡商机。目前国内已经有九家银行发行双币信用卡,并锁定三大币别,包含美元、日圆、欧元。

  • 抢攻哈日族出国潮 凯基双币哩程卡爽祭6元1哩

    抢攻哈日族出国潮 凯基双币哩程卡爽祭6元1哩

    国人热爱出国旅游,凯基银行去年推出首张凯基双币哩程卡上市后广受客户好评,其中以申请日圆卡为大宗,占比近7成。凯基银行针对喜爱日本旅游的民眾,特别加码推出日本交通卡「Suica西瓜卡」累哩活动,享每6元累积1哩。此外,针财富管理客户也特别加码,即日起至今年12月31日止,国外消费只需要12元就可以累积1哩程点,民眾开心出国旅游消费还可赚哩程点换机票。

  • 超商双雄很会赚!统一超营收逾1720亿 全家获利年增近1成

    超商双雄很会赚!统一超营收逾1720亿 全家获利年增近1成

    超商双雄今年(2025)上半年营收、获利再创新高,统一超(2912)合併营收为1720.21亿元,较去年同期成长4.95%,税后净利约70.69亿元;全家便利商店(5903)合併营收527.2亿,年增3.33%,税后净利8.1亿。

  • 新闻分析-银行点数好用 才能加强顾客黏着度

     点数经济发烧,民眾手边的点数可说多到「爆炸」,银行有信用卡点数、消费有各点数公司争抢商机,像是统一集团的OPENPOINT、远东集团的HAPPY GO点数,甚至使用支付时的LINE POINTS、街口币、全支付「全点」,加上许多业者也有自身的点数机制,因此民眾身边可说是「点数一大堆」,但规定、使用期限等大不相同,也让民眾一个头两个大。

  • 金彩税月 玉山卡缴税优惠多

     5月报税季节,为提供顾客多元、便利的缴税服务,玉山银行推出「金彩税月」活动,所有玉山信用卡缴综所税皆免手续费,且享玉山e point回馈与分期二择一,另玉山Wallet亦有行动缴税服务,玉山卡是缴税的好帮手。

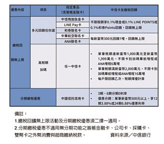
  • 中信缴税方案出炉 刷「这张卡」回馈率最高1.7%

    中信缴税方案出炉 刷「这张卡」回馈率最高1.7%

    又要缴税了吗?中国信托商业银行22日宣布缴税方案,5月1日至6月30日持中信商旅钛金卡、LINE Pay信用卡及LINE Pay签帐金融卡、和泰联名卡缴纳综所税,分别可享0.1%现金回馈、0.1% LINE POINTS回馈或0.2%和泰Points回馈;若持中华航空联名卡缴税,可享有中华航空哩程回馈,每新臺币300元回馈1哩,依不同税额级距加码回馈率最高可达1.7%。另一方面,中国信托银行推出中信卡不限卡别固定额度内最高6期分期0利率优惠,提供中信卡友多元、弹性的选择。

  • 免等待立马开票!滙丰旅人卡出招抢客 首推兑换即时入哩

    免等待立马开票!滙丰旅人卡出招抢客 首推兑换即时入哩

    被誉为「旅游神卡」的滙丰旅人卡又有新招,10日宣布再添兑换即时入哩等功能,也就是随时可把旅游积分兑换成航空哩程,不必再有等待期,可以马上开票出发,并推出完成任务享指定消费最优 1 元=1 旅游积分。同时,「滙丰旅人御玺卡」与「滙丰旅人轻旅卡」也将以全新曜石黑卡面亮相,为卡友解锁更自由、时尚的旅行风格。

  • 《产业》机车3月销量双减 电动机车逆势月增42%

    台湾整体机车市场今年3月销量为5万8420辆,月减1.41%、年减10.14%,主因为高阶车款整体销售量下滑所致;第一季销量为16万1110辆,季减15.13%。电动机车市场上,三月整体销量为3658辆,月增42%,各县市补助皆已到位,购车需求逐步增加;首季销量为7576辆,季减64.30%。而Gogoro市占,三月达3.27%、第一季为2.9%。

  • 高铁携手四大饭店集团 推春季限定7折优惠

    高铁携手四大饭店集团 推春季限定7折优惠

    台湾高铁(2633)25日宣布与晶华、长荣、国泰及柯达四大知名饭店集团携手,推出多样化、春季限定的「饭店联票」超值优惠专案,让旅客不仅可以透过「饭店联票」加速累积:高铁TGo点数、饭店集团点数或航空公司哩程;还可选择以低碳永续、城市旅游为主题,轻松享受「饭店联票」的超值优惠。

  • 高铁携手本土四大饭店集团 扩大饭店联票销售

    高铁携手本土四大饭店集团 扩大饭店联票销售

    台湾高铁25日宣布与四大知名饭店集团,包括:晶华、长荣、国泰以及柯达,携手推出多样化、春季限定的超值优惠专案。让旅客不仅可以透过「饭店联票」加速累积:高铁TGo点数、饭店集团点数或航空公司哩程;还可选择以低碳永续、城市旅游为主题,轻松享受「饭店联票」的超值优惠。

  • 新春刷玉山卡 回馈最高5%

     随着2025新年及春节将至,玉山银行信用卡即日起至2025年2月12日推出「迎新春享5%」刷卡活动,卡友持玉山信用卡于指定百货、超商超市、家饰家具、家电3C、餐饮五大通路消费满额并登录,最高享5%玉山e point回馈,让卡友在採买年节礼品、除旧布新以及亲友欢聚,皆能享有愉快的支付体验。

  • 刷中信卡缴综所税享多元回馈

    刷中信卡缴综所税享多元回馈

     报税季将至,中国信托商业银行(简称中信银行)推出中信卡缴税回馈无上限活动,提供民眾刷卡缴税多元回馈的最佳选择,即日起至6月3日止,持中信商旅钛金卡、LINE Pay信用卡及签帐金融卡、和泰联名卡缴纳综所税,可享0.1%现金、LINE POINTS或和泰Points回馈,持中华航空联名卡或ANA联名卡缴税,享有中华航空或ANA全日本空输哩程回馈,每新臺币300元回馈一哩,依不同税额级距,回馈率最高可达1.6%。另一方面亦推出中国信托信用卡不限卡别固定额度内最高6期分期0利率优惠,提供中信卡友灵活运用。(详见附表)

  • 《兴柜股》交流资服加入 串连全台充电桩自动支付系统

    交流资服(6984)结盟三地集团旗下充电站品牌「TAIL特尔电力」以及新竹充电站品牌「区快充」,进军全台电动车充电桩自动支付系统。交流资服今年第2季起已完成分别于TAIL特尔电力导入交流资服ACpay跨平台点数联盟机制,于区快充导入ACpay完整客制化金流解决方案,协助TAIL特尔电力与区快充2家充电桩业者客户,降低维运成本、提高作业效率。

  • 回馈无上限 中国信托信用卡缴税回馈率飙1.6%

    回馈无上限 中国信托信用卡缴税回馈率飙1.6%

    信用卡缴税方案陆续出炉,中国信托今年主打缴税回馈无上限,持中信商旅钛金卡、LINE Pay信用卡及签帐金融卡、和泰联名卡缴纳综所税,可享0.1%现金、LINE POINTS或和泰Points回馈,持中华航空联名卡或ANA联名卡缴税,享有华航或ANA哩程回馈,每新臺币300元回馈一哩,依不同税额级距,回馈率最高可达1.6%。另一方面亦推出中国信托信用卡不限卡别固定额度内最高6期分期0利率优惠。

  • 锁定富豪 滙丰推信用卡顶级方案

    锁定富豪 滙丰推信用卡顶级方案

     滙丰(台湾)商银于3月获金管会核准开办「财管2.0」高端财富管理业务后,于4月10日宣布推出信用卡顶级优惠方案,符合资格的卓越理财尊尚贵宾(Premier Elite)或私人银行高资产客户,新申办滙丰任一信用卡,皆享终身免年费的尊荣礼遇;此外,消费满额再享不限航点机票折抵金兑换券新台币26,000元,且申办滙丰旅人无限卡更能享有首年八次的机场接送,为高资产商务客提供全方位的顶级用卡体验。

  • 瞄准高资产商务客群  滙丰银行推信用卡顶级贵宾方案

    瞄准高资产商务客群 滙丰银行推信用卡顶级贵宾方案

    滙丰(台湾)商业银行于3月获金管会核准开办「财管2.0」高端财富管理业务后,于10日宣布推出信用卡顶级优惠方案,符合资格的卓越理财尊尚贵宾(Premier Elite)或私人银行高资产客户,新申办滙丰任一信用卡,皆享终身免年费的尊荣礼遇;此外,消费满额再享不限航点机票折抵金兑换券新台币2.6万元,且申办滙丰旅人无限卡更能享有首年8次的机场接送,为高资产商务客提供全方位的顶级用卡体验。

  • 《金融》高资产商务客群、小资族各取所需 银行新卡特色一次看

    台股站上「2万」点后,又再持续创高!国人高资产族群、小资族出国旅游和消费都呈增加!匯丰(台湾)商业银行今(10)日宣布推出信用卡顶级优惠方案;永丰银行今日也联手国内行动支付龙头LINE Pay重磅推出「永丰DAWAY卡」,国内及海外消费最高享LINE POINTS 3%回馈无上限!

  • 红利点数掰掰 银行点强势来袭

    红利点数掰掰 银行点强势来袭

     红利点数掰掰,银行点取而代之!信用卡刷卡回馈有「点」不一样,继国泰世华、中国信托后,台新银行也扩大自家生态圈,预计今年发行1点至少等于1元的台新Point,推动每年全台百亿点数经济,其中最受持卡人喜爱的「双狗卡」(@GoGo及FlyGo信用卡),未来都将以台新Point取代既有现金回馈,预计未来将有更多银行加入发自家「银行点」行列。

  • 滙丰X王品 疯点数大回馈

     滙丰(台湾)商银与王品集团旗下品牌餐厅合作,消费者使用王品疯美食「疯Pay」电子钱包绑定滙丰银行信用卡消费支付,每周一至周四笔笔皆享6%疯点数回馈,让消费者聚餐出游喝春酒免烦恼!此外,2月底前刷滙丰旅人卡累积新增一般消费达新台币16,800元以上,再享5万哩程大红包抽奖机会。

  • 滙丰开工送礼 刷卡绑电子支付王品用餐最高6%回馈

    滙丰开工送礼 刷卡绑电子支付王品用餐最高6%回馈

    过完农历年,滙丰(台湾)商业银行送来开工大红包,与王品集团旗下品牌餐厅合作,消费者使用王品疯美食「疯Pay」电子钱包绑定滙丰银行信用卡消费支付,每周一至周四笔笔皆享6%疯点数回馈,此外,2月底前刷滙丰旅人卡累积新增一般消费达新台币16,800元以上,再享5万哩程大红包抽奖机会。

回到页首发表意见