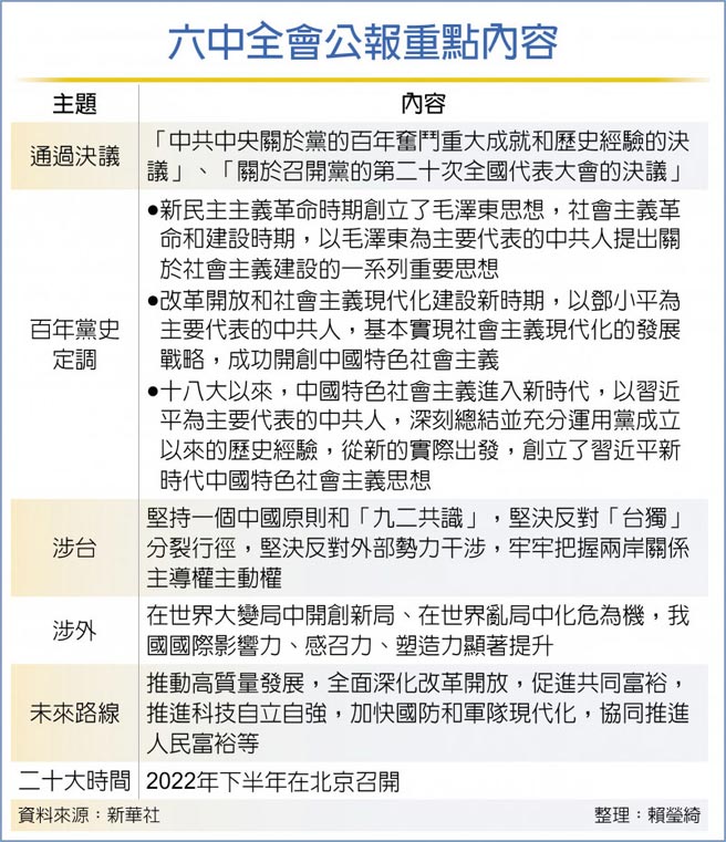
中共第十九届中央委员会第六次全体会议(六中全会)11日结束,会后公报显示,会上通过第三次「歷史决议」,并决定中共「二十大」将于2022下半年在北京召开。针对台湾部分,公报表示,坚持一个中国原则和「九二共识」,坚决反对「台独」分裂行径,坚决反对外部势力干涉,牢牢把握两岸关系主导权主动权。
针对百年党史定调,公报表示,新民主主义革命时期,毛泽东创立毛泽东思想,并成立中华人民共和国,彻底结束旧中国半殖民地半封建社会的歷史,中国发展从此开启新纪元。在社会主义革命和建设时期,以毛泽东为主要代表的中共人,提出关于社会主义建设的一系列重要思想,并建立起独立的比较完整的工业体系和国民经济体系。在改革开放和社会主义现代化建设新时期,以邓小平为主要代表的中共人,成功开创中国特色社会主义。
十八大以后,中国特色社会主义进入新时代,以习近平为主要代表的中共人,深刻总结并充分运用党成立以来的歷史经验,从新的实际出发,创立了习近平新时代中国特色社会主义思想。
公报表示,党确立习近平新时代中国特色社会主义思想的指导地位,对新时代党和国家事业发展、对推进中华民族伟大復兴歷史进程具有决定性意义。
全会提出,现在党团结带领中国人民又踏上了实现第二个百年奋斗目标新的赶考之路。全党必须坚持马克思列寧主义、毛泽东思想、邓小平理论、「三个代表」重要思想、科学发展观,全面贯彻习近平新时代中国特色社会主义思想。
公报指出,必须推动高质量发展,全面深化改革开放,促进共同富裕,推进科技自立自强,坚持社会主义核心价值体系,坚持在发展中保障和改善民生,加快国防和军队现代化,协进推进人民富裕。
发表意见
中时新闻网对留言系统使用者发布的文字、图片或檔案保有片面修改或移除的权利。当使用者使用本网站留言服务时,表示已详细阅读并完全了解,且同意配合下述规定:
违反上述规定者,中时新闻网有权删除留言,或者直接封锁帐号!请使用者在发言前,务必先阅读留言板规则,谢谢配合。