全球关注的联合国第26次缔约方会议(COP26)落幕,对抗气候变迁,净零碳排、低碳转型成为各国共识。让国内企业见证政府与产业共同携手迈向净零碳排愿景,表扬制造业推动减碳成果,经济部工业局29日举办「2021产业温室气体减量成果发表暨绿色技术与工程实务研讨会」,邀请获奖厂商将多元的减碳成果进行公开的分享。
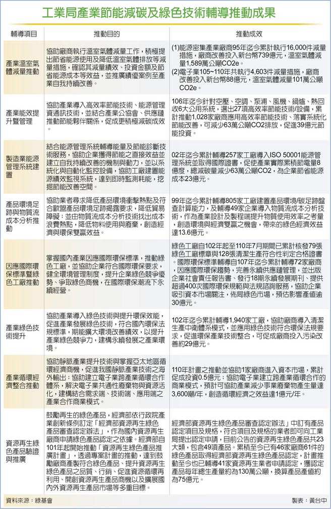
因应国内外减碳管理趋势,工业局自2005年起推动产业「温室气体自愿减量」、「导入节能减碳技术」、「建置能源管理系统」、「应用绿色技术与设备」,以及「揭露产品环境资讯」等多项措施(见表一),并结合全国工业总会、产业公协会及相关业者成立工作小组,产业已持续减碳、低碳及零碳转型,制造业2020年碳密集度已较2005年下降49%,累计减少超过1,690万吨的碳排放,推动减碳成果丰硕。
今年度产业温室气体减量成果发表暨绿色技术与工程实务研讨会,由工业局长吕正华致欢迎词揭开序幕,全国工业总会副理事长林明儒致词勉励,也颁奖给16家产业温室气体自愿减量绩优厂商、6家资源再生绿色产品获证厂商(见表二),并邀请28位论文发表人透过线上直播,针对「空气品质与减碳」、「资源减耗及再利用」、「产业节水及水资源再生」及「循环经济与环境规划管理」等实务技术进行交流。
吕正华表示,台湾是外贸导向的国家,面对国际2050净零碳排、欧盟等国规划实行碳边境调整机制(CBAM)、国际大厂绿色供应链要求等挑战,工业局积极携手各行业领导厂商带头推动,拟定净零转型策略,透过绿色供应链,带动中小企业做好盘查、碳足迹、减量工作,期许更多企业以公司治理角度,从能源管理、制程改善、汰旧换新、热能回收利用及使用更乾净能源等作法,纳入循环经济思维,有系统推动净零转型行动,让「零碳」成为台湾产业的新优势。
当日成果发表会暨实务研讨会活动影片已上传「经济部工业局产业节能减碳资讯网」活动专区(https://ghg.tgpf.org.tw/),欢迎各界踊跃观看,掌握净零转型作法。
(经济部工业局广告)
发表意见
中时新闻网对留言系统使用者发布的文字、图片或檔案保有片面修改或移除的权利。当使用者使用本网站留言服务时,表示已详细阅读并完全了解,且同意配合下述规定:
违反上述规定者,中时新闻网有权删除留言,或者直接封锁帐号!请使用者在发言前,务必先阅读留言板规则,谢谢配合。