大陆资本市场连日震盪,为稳定市场信心,大陆国务院副总理、金融委主任刘鹤16日表示,货币政策要主动应对以提振2022年第一季经济,并要求有效防范化解房市风险。分析认为,刘鹤发言透露「稳增长」仍是政策重心,预料近日可能宣布降准。
3月以来全球金融市场波动加剧,大陆国内资本市场更呈现单边下跌。尤其本周经歷连两天暴跌后,大陆金融最高决策层终于打破沉默,向市场发放定心丸。
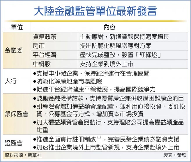
新华社报导,刘鹤16日主持召开国务院金融稳定发展委员会专题会议,会上并就市场关注的热点问题做出回应,释出稳定宏观经济的正向讯号。
刘鹤表示,为切实振作第一季经济,货币政策要主动应对,新增贷款要保持适度增长。针对房市,除了防范化解风险方案,还需提出向新发展转型的配套措施。要稳妥且儘快完成大型平台公司整改工作,红灯、绿灯都要设置好,促进平台经济平稳健康发展,提高国际竞争力。另外,陆港两地监管机构要加强沟通协作。
刘鹤强调,金融机构必须从大局出发,坚定支持实体经济发展。他并要求相关部门要承担起自身职责,对市场关注问题要及时回应,积极推出对市场有利的政策。
另一方面,中国人民银行、银保监会、证监会等一行两会也在16日由「一把手」官员出面召开会议,依照金融委指示部署接下来的工作,强调会担负起稳定宏观经济的责任。专家分析,金融监管单位全面高规格动员,彰显官方稳定经济和金融大局的决心。
第一财经报导,中信证券联席首席经济学家明明表示,官方发言透露高度重视第一季经济增长,预期近日就会降准。光大银行金融市场部分析师周茂华也认为,稳增长仍是政策重心,货币政策需要主动作为,预计货币政策可望适度发力,透过降准降息及结构性工具,推动信贷适度扩张。
高盛中国宏观经济研究团队表示,会议释放了保持政策宽松的积极信号。近期若推出更明确的宽松措施,将有助于支撑整体经济增长。
发表意见
中时新闻网对留言系统使用者发布的文字、图片或檔案保有片面修改或移除的权利。当使用者使用本网站留言服务时,表示已详细阅读并完全了解,且同意配合下述规定:
违反上述规定者,中时新闻网有权删除留言,或者直接封锁帐号!请使用者在发言前,务必先阅读留言板规则,谢谢配合。