疫情趋缓,上海持续推进復工復产,近日针对重大建筑工程项目公布首批白名单,许多半导体、生技医药、数据中心、基础建设项目得以復工,涵盖包括中芯国际、阿里巴巴、腾讯等大企业的建设项目。
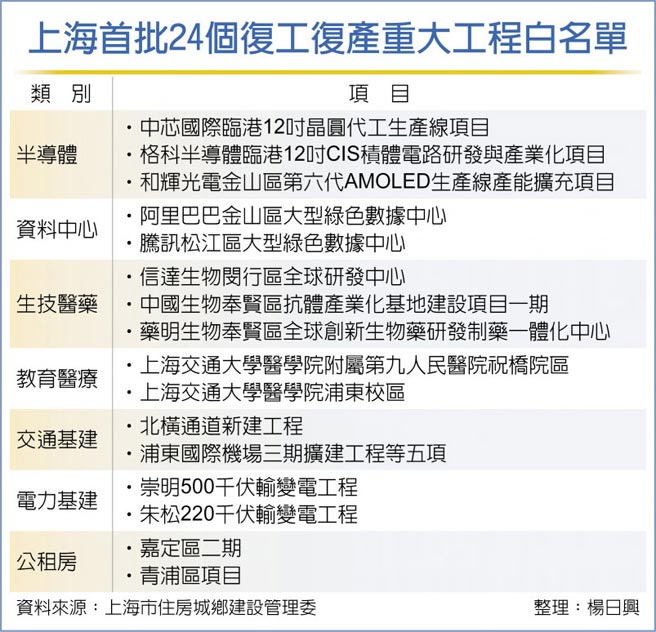
上海市发改委、住房城乡建设管理委先在2日晚发表「上海市重大工程建筑工地復工復产疫情防控指引(1.0版)」,随后在3日晚公布「上海市重大工程建筑工地復工復产白名单」首批名单,总计24个项目,主要集中在重点产业与交通基建。
被列入首批名单的包括重点产业半导体、生技医药的相关项目,半导体领域包括中芯国际在临港新片区的12吋晶圆代工产线等3项目。生技医药有药明生物全球创新生物药研发制药一体化中心等3项目。另外还有不少大企业的资讯基础建设工程,如阿里巴巴、腾讯两大网路巨头的数据中心项目。
其他产业项目还包括中船长兴造船基地二期、美的集团第二总部项目、上海东方智媒城建设SMG全媒体创新平台。
投资建设方面,有崇明世界级生态岛建设、专注科研的张江实验室研发大楼等。基础建设领域最多的是交通建设,遍及机场、地铁等共5项。另外有2项电力建设、2项上海交大学区与医院院区建设、2项公租房项目。
虽允许重大建筑工地项目復工,但据上述指引显示,工地防疫纳入地区政府、管委会的统一管理,项目要受到行业工程安全质监机构的抽查监管,復工人员也需凭48小时核酸检测阴性证明取得许可证,工地採取不进不出完全封闭管理。
上海在4月16日发表「上海市工业企业復工復产疫情防控指引(第一版)」,之后陆续公告第一批666家、第二批1,188家的復工復产白名单企业,日前大陆工信部表示,上海首批白名单企业復工率已逼近87%。
3日晚间,上海进一步颁布「上海市工业企业復工復产疫情防控指引(第二版)」,进一步指出防疫责任由属地政府、行业主管部门、企业、员工四方共担,规定由企业属地疫情防控部门批准闭环管理防疫方案,要求新復工的员工设置静默期等。
发表意见
中时新闻网对留言系统使用者发布的文字、图片或檔案保有片面修改或移除的权利。当使用者使用本网站留言服务时,表示已详细阅读并完全了解,且同意配合下述规定:
违反上述规定者,中时新闻网有权删除留言,或者直接封锁帐号!请使用者在发言前,务必先阅读留言板规则,谢谢配合。