大陆发改委、财政部在16日分别发表文章,均提到大陆当前经济恢復基础尚不稳固。值得注意的是,消费被作为大陆拉抬2023年经济的主力之一,发改委却预警,居民增加收入压力较大,消费支出短期较难扩大,需将恢復及扩大消费摆在优先位置,综合施策释放消费潜力。
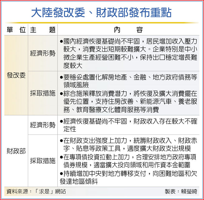
发改委在中共党刊「求是」发表文章表示,当前大陆经济运行仍然面临不少风险和挑战,除了国际因素,从大陆国内看,经济恢復基础尚不牢固,发展不平衡不充分问题仍然突出,总量性、结构性、周期性矛盾仍然存在,需求收缩、供给衝击、预期转弱三重压力仍然较大。
发改委指出,居民增收压力较大、消费支出短期内扩大较难,企业特别是中小微企业生产经营困难不小,投资意愿和能力偏弱,世界经济下行加上保护主义的影响,保持出口稳定增长难度较大。
文章指出,必须着力扩大国内需求。内需是大陆经济发展的基本动力,扩大内需是稳增长的重中之重,必须大力实施扩大内需战略,採取更加有力的措施,使社会再生产实现良性循环。
发改委提出,要综合施策释放消费潜力,把恢復和扩大消费摆在优先位置,多管道增加城乡居民收入,特别是提高中低收入居民的消费能力,改善消费环境和条件,全面促进消费提质升级,支持住房改善、新能源汽车、养老服务、教育医疗文化体育服务等消费,培育线上线下融合等新型消费。
还要积极扩大有效投资,有力有序推进「十四五」规划102项重大工程实施,加强经济社会发展重点领域重大项目建设,推动新型基础设施建设,用好推进有效投资重要项目协调机制。
大陆财政部长刘昆同日在「求是」撰文表示,2023年财政收入将恢復性增长,增幅不会太高,财政收支形势依然严峻。从财政收入看,2023年经济有望总体回升,加上2022年集中实施留抵退税后基数偏低,为财政收入恢復性增长奠定了基础。但经济恢復基础尚不牢固,财政收入存在较大不确定性。
刘昆表示,今年积极的财政政策要加力提效,「加力」就是要适度加大财政政策扩张力度,适度扩大财政支出规模。其中,要在专项债投资拉动上加力,合理安排地方政府专项债券规模,适当扩大投向领域和用作资本金范围,持续形成投资拉动力。提效则是要提升政策效能,包括完善税费优惠政策,增强精准性和针对性,着力助企纾困。
发表意见
中时新闻网对留言系统使用者发布的文字、图片或檔案保有片面修改或移除的权利。当使用者使用本网站留言服务时,表示已详细阅读并完全了解,且同意配合下述规定:
违反上述规定者,中时新闻网有权删除留言,或者直接封锁帐号!请使用者在发言前,务必先阅读留言板规则,谢谢配合。