正迈向第二阶段谈判的台美21世纪贸易倡议,美国贸易代表署(USTR)6日公布有关农业、环境及劳工共三个章节的谈判目标及相关内容,包括食品安全、气候与贸易及企业供应链劳工权利等,并表示美、台谈判正由美国在台协会(AIT)和驻美国台北经济文化代表处(TECRO)的主持下进行。
在USTR公布谈判文本的同时,美国在台协会主席萝拉.罗森伯格(Laura Rosenberger)结束了访台行程。AIT表示,罗森伯格会见蔡英文总统,也和同政治光谱的政党和民意代表领袖会面,讨论如何在对美台都至关重要的广泛议题上持续合作。
行政院经贸谈判办公室回应,台美双方自去年首批协定签署后,针对第二阶段的这三个章节,进行多次视讯工作会议及一次实体会议,彼此就相关议题法规内容、管理措施、基本政策目标、执行成效及执行经验等事,持续充分交换意见,并建立良好沟通管道,双方有高度共识和方向。
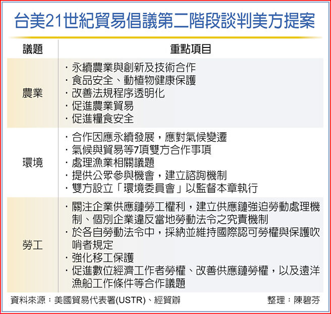
第二阶段谈判草案的农业议题,美方目的在于开放或扩大美国农产品业者进入台湾市场的机会、强化食安及促进永续农业生产。永续农业则以合作、探索为双边量身制定,找出科学及实证为基础的解决方式。环境部分,美方提出双方合作事项,包括气候与贸易、洁净能源及洁净科技、环境商品及服务、资源效率及循环经济、数位经济及环境永续性、负责任商业行为、永续金融及环境正义。
经贸办指出,台美21世纪贸易倡议第二阶段草案内容,皆是当前国际贸易最为热切讨论的议题,对我国至关重要,不仅将有助我国在环境和劳动法规衔接国际高标准贸易规范、强化企业与国际供应链的链结,另一方面,也能确保我国粮食供应链的安全,并提升我农业出口能力。
我方官员预期第二阶段谈判,应会在台北以实体会议举行,惟协定谈判时程目前仍未明朗。
在美方公布纲要之后,经贸办将持续偕同外交部、内政部、经济部、劳动部、农业部、卫福部、金管会及海委会等,洽询立法机关及相关利害团体意见,就我方立场与美方进行谈判,调整双方意见和做法,以寻求共识。
发表意见
中时新闻网对留言系统使用者发布的文字、图片或檔案保有片面修改或移除的权利。当使用者使用本网站留言服务时,表示已详细阅读并完全了解,且同意配合下述规定:
违反上述规定者,中时新闻网有权删除留言,或者直接封锁帐号!请使用者在发言前,务必先阅读留言板规则,谢谢配合。