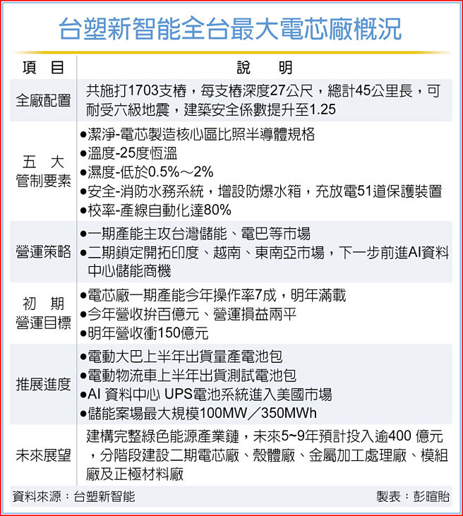
台塑新智能董事长王瑞瑜13日表示,为布局产业发展,一座成功的工厂将推动下一座工厂的建立,台塑新智能未来五到九年预计投入超过400亿元,分阶段建设二期电芯厂、壳体厂、金属加工处理厂、模组厂及正极材料厂,扩大电池国产化规模,打造更完整、深厚、稳固的新能源产业链,延续台塑企业在石化产业链的扎实竞争力。
王瑞瑜认为,为达成净零转型目标,新能源事业发展是必须,且要加速开发的产业,除牵涉国家能源、基础建设发展升级,也会是国安问题,成为各国政策支援焦点。目前台湾业者电芯成本相对大陆等领先业者(含政策补贴)约有10%劣势,欧美政府也似乎将有补贴,希望政府给新能源产业业者关爱、扶植力量,例如透过补贴或提升电动巴士补助推展,因一台约要300万元,让台湾业者有与他国对手有合理公平的竞争条件。
王瑞瑜表示,过去几年台湾每年从国外进口电池芯约2.9GWh,金额约227亿元;若国际间出现纷争,台湾电芯就会出现问题。台湾未来非常需要新能源,除发展电动车、净零排放,还有再生能源等储能,发展AI也一定要有电力储能,希望政府多关爱新能源产业,给予政策扶植。电池芯已变成战略物资,国产电池芯能力至关重要,若没有新能源这个产业,会是国安问题,这产业会是国家的基础供应链。
王瑞瑜说,其实台湾量能一直在提升,但有政府「关爱」的话,速度就能更快。现在拥有电芯技术就是台湾优势,包括越南、日本、韩国、印度等也想要进入磷酸锂铁,但进入这个产业不容易,工厂建置至少三年,未来台塑新智能不只供应本土,还可外销东南亚,会像台积电一样把台湾当成基地,当东南亚国家对电芯有需求,可供应给他们。
台塑新智能总经理刘慧启补充指出,目前除原已投资兴建完成的崙尾西一区3期土地外,已购入崙尾西一区5期土地,面积24.83公顷。建设完成后年产值约1,000亿元,并提供3,000个以上的就业机会。在专注国产电芯模组技术外,也在研发下一代全固态、半固态电池。
发表意见
中时新闻网对留言系统使用者发布的文字、图片或檔案保有片面修改或移除的权利。当使用者使用本网站留言服务时,表示已详细阅读并完全了解,且同意配合下述规定:
违反上述规定者,中时新闻网有权删除留言,或者直接封锁帐号!请使用者在发言前,务必先阅读留言板规则,谢谢配合。