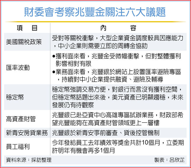
立法院财政委员会28日考察兆丰金控,关注六大议题,包括美国关税政策、匯率、稳定币、高资产财管、新青安房贷业务、员工福利等。兆丰银行身为国内最大匯银之一,据了解,会中立委相当关切兆丰对匯率及稳定币看法,兆丰金控暨银行董事长董瑞斌认为,稳定币强调交易方便,对银行来说没有获利空间,但目前看来,稳定币话题出来后,美元资产已明显趋稳,未来发展仍有待观察。
财委会考察兆丰金,财政部次长阮清华、金管会副主委陈彦良等人出席,由董瑞斌、兆丰金总经理张传章进行业务报告。随美国通过「天才法案」,稳定币成为近来热门话题,通常以1比1比率与美元挂鉤,董瑞斌指出,稳定币虽然交易方便,但不如美债等有操作获利空间,后续值得观察。
美债部分,兆丰银在赚取资本利得的固定利率债券波段操作将更谨慎,投资上採缩小存续期间及搭配浮动利率债券,统计今年上半年共处分美债部位665万美元;截至第二季底,美国政府债券净额占整体债券投资比重已从第一季底12.7%降至9.9%。
川普关税政策衝击,匯率剧烈波动,立委透露,兆丰金表示获利因而受微幅影响,但由于兆丰旗下无寿险公司,且兆丰银主要持有新台币资产,加上美元部位已避险,匯率波动对整体获利影响相对有限。
另兆丰银观察,往来企业客户受美国对等关税影响,中小企业需要立即的周转金协助,公股银行也配合经济部于网站上设置中小企业匯率避险专区,持续对中小企业提供融资、避险及辅导。
财管方面,兆丰金于推动亚洲资产管理中心业务上,成立集团亚资中心专案小组,兆丰银也已赴高雄专区试办业务,南区私人银行业务团队前进港都分行提供服务,并陆续接触潜在客户;家族办公室业务上,兆丰银近期协助传产大厂完成境外资金匯回的税务规划保单。据悉,阮清华于会中特别提到,希望兆丰能够在高资产财管领域更上一层楼。
立委并持续关心兆丰银在新青安方面事前审查、贷后控管机制,以及员工福利,兆丰金获利持续稳居公股龙头之一,立委对兆丰金今年发给员工去年绩效等奖金共计十个月给予肯定,并建议有赚钱可以多回馈基层员工,期许明年再多一个月。
发表意见
中时新闻网对留言系统使用者发布的文字、图片或檔案保有片面修改或移除的权利。当使用者使用本网站留言服务时,表示已详细阅读并完全了解,且同意配合下述规定:
违反上述规定者,中时新闻网有权删除留言,或者直接封锁帐号!请使用者在发言前,务必先阅读留言板规则,谢谢配合。