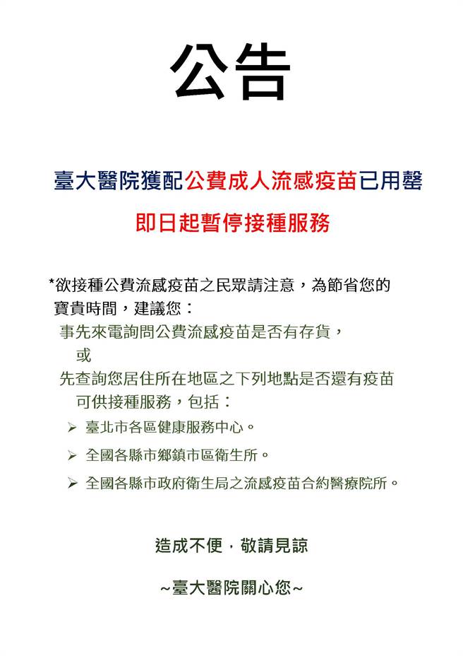
台大医院公告公费成人流感疫苗已用罄,即日起暂停接种服务(台大医院官网)
台大医院公告公费成人流感疫苗已用罄,即日起暂停接种服务(台大医院官网)
流感疫苗开打 医师吁9大接种族群。(中时新闻网)

今年公费流感疫苗在新冠病毒夹击下,开打短短2天,就飙出歷史新高接种数,衝破85万剂,比去年相同天数52万剂还多出33万剂。台大医院昨(7日)晚间紧急发出公告:「本院获配之公费成人流感疫苗已用罄,即日起暂停接种服务。」

台大医院公告提醒接种公费流感疫苗民眾,为节省宝贵时间,建议民眾事先来电询问公费流感疫苗是否有存货,或先查询居住所在地区之下列地点是否还有疫苗可供接种服务,包括:台北市各区健康服务中心、全国各县市乡镇市区卫生所、全国各县市政府卫生局之流感疫苗合约医疗院所。

根据中国时报,今年公费流感疫苗共有603万剂,自费113万剂。疾病管制署统计,5日开打首日就打了39.9万剂,创歷史纪录,第2天接种43万多剂,再创单日新高,2天共接种85万5592剂,和去年相同天数相比,暴增63%。中央流行疫情指挥中心指挥官陈时中表示,原本预估1个月接种一半,看起来速度会更快。儿科医师表示,执业十多年来第一次看到疫苗施打这么强强滚,就连自费疫苗昨晚才刚到货,已经被预约8成。

针对民眾抢打流感疫苗情形,新北市卫生局长陈润秋推估,应该是民眾担心流感症状,会被误以为是新冠肺炎的心理所致。

文章来源:本院获配之公费成人流感疫苗已用罄,即日起暂停接种服务

#接种 #公费流感疫苗 #开打 #2天 #台大医院