亚洲家长很在意孩子的成绩,甚至会因为成绩未达标惩罚孩子,对此,新北市长侯友宜2年前便提出「假日前不发考卷」的政策,希望在放假期间可以家庭和乐。而美斯捷董事长翟本乔也在脸书直呼此事是真的,并分享某位家长的经歷,周五考完期中考让女儿交出考卷,孩子听了秒回说,「教育部规定,周五不发考卷。」引起网友热异。

美斯捷董事长翟本乔昨在脸书贴出某位家长贴文的截图,文中提到女儿考完期中考回家后,她要求把考卷交出来,结果女儿竟然理直气壮地说,老师说教育部规定,周五不发考卷,因为这样考不好的小孩会在家里被爸妈打两天,让家长忍不住询问是真的吗?还是她被女儿骗了?

女儿考完期中考回家后,她要求把考卷交出来,结果女儿竟然理直气壮地说,老师说教育部规定,周五不发考卷。(图/翻摄自翟本乔脸书)
女儿考完期中考回家后,她要求把考卷交出来,结果女儿竟然理直气壮地说,老师说教育部规定,周五不发考卷。(图/翻摄自翟本乔脸书)

翟本乔看完惊呼,结果居然是真的!这个重视使用者体验的精神令人钦佩,假期前一天不发考卷,以免放假期间家长和学生的心情不好;假期后的第一天也不考试,以免家长和学生不能好好享受假期,而这样的改变,在家长对于考试和成绩的观念尚未改变前,不失为一个好方法。

贴文引起网友们讨论,「很好啊!分数差连假就泡汤了,寧愿担心,也不愿意连着三天都不能出去玩」、「竟然是真的」、「挖赛!德政啊」、「亚洲师长对分数的重视已经是病态,反正迟早会知道,晚点知道,影响应该较少,太早知道,成绩差的学生假期往往都不好过」。

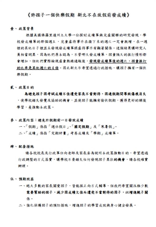
而「假日前不发成绩单」的政策其实是由新北市长侯友宜2019年时发起的活动,他认为这样做可以避免孩子因为成绩不好被家长责罚,也可避免在假日的空窗期中错失保护孩子的机会,同时也能增进连续假期间,家庭和乐的气氛。

假日前不发成绩单」的政策其实是由新北市长侯友宜2019年时发起的活动。(图/翻摄自网路)
假日前不发成绩单」的政策其实是由新北市长侯友宜2019年时发起的活动。(图/翻摄自网路)
#家长 #不发考卷 #成绩