根据北市府与大巨蛋协调工作会议纪录显示,「远雄公司表示建照4变之避难层认定部分,于11/1与建管处召开会议确认避难层认定,建管处目前签核中。远雄公司表示预计11月底完成建照4变程序。」(读者提供/杨亚璇台北传真)
根据北市府与大巨蛋协调工作会议纪录显示,「远雄公司表示建照4变之避难层认定部分,于11/1与建管处召开会议确认避难层认定,建管处目前签核中。远雄公司表示预计11月底完成建照4变程序。」(读者提供/杨亚璇台北传真)
北市府于去年8月大巨蛋復工时记者会简报中仍强调,「目前部分楼梯未加上防火区画墙,本府要求远雄须完成变更程序,加装后才核发使用执照。」(读者提供/杨亚璇台北传真)
北市府于去年8月大巨蛋復工时记者会简报中仍强调,「目前部分楼梯未加上防火区画墙,本府要求远雄须完成变更程序,加装后才核发使用执照。」(读者提供/杨亚璇台北传真)
柯市府助攻帮远雄解套,认定大巨蛋「B1为避难层」。(本报资料照)
柯市府助攻帮远雄解套,认定大巨蛋「B1为避难层」。(本报资料照)

大巨蛋持续孵蛋中,不过,北市建管处查出,地下楼层安全梯未设防火区画,无法直通1楼的地面避难层,违反《建筑技术规则》,并要求远雄应重新变更设计,否则不核发使用执照。岂料, 如今北市府态度大转弯,现竟打算直接认可大巨蛋B1为避难层,等于替远雄解套,意即大巨蛋第4次建照变更有望前进一大步。议员痛批,根本就是放水。

去年8月7日大巨蛋復工后,北市建管处于今年2月抽查时发现2项缺失,包括地下1楼通往1楼地面避难层的「5座户外逃生梯构造」不符建筑技术规则第97条,及未检讨第99条屋顶避难平台,当时建管处强硬要求改正,否则不核发使照。

今年8月2日远雄向建管处申请大巨蛋第4次变更设计,另一方面,远雄的「改正方式」却是以「体育馆地下1层为避难层」为基础,提出防火避难性能审查计画,已于9月4日经台湾建筑中心评定通过,引爆柯市府联手远雄设局蔡政府放水疑云。

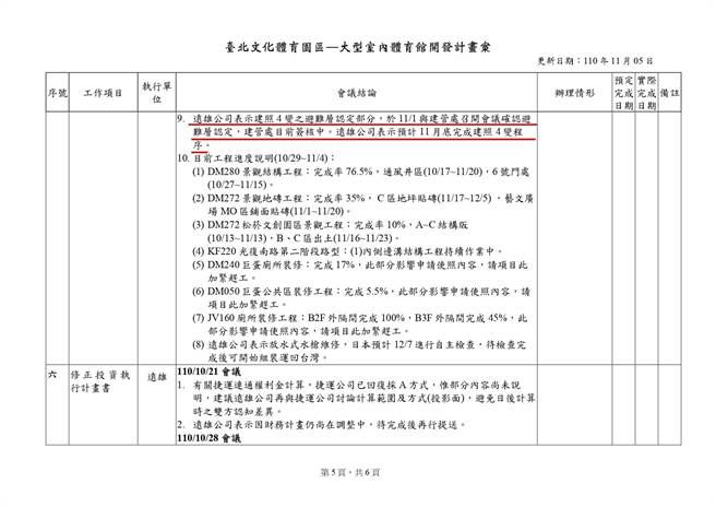
但2月过去了,中央迟未核发认可通知书,据悉,就是卡在是否将B1视为避难层之疑义,而营建署也发新闻稿重申避难层应由北市府认定,将球丢回柯市府。期间议员于质询时关心避难层如何认定,建管处皆闪烁其词,不愿正面回应。

建管处日前2度召集台北市建筑师公会及远雄建筑师代表,进行会议讨论,终于在11月1日会议确认同意B1作为避难层。据了解,远雄援引其他案例,主张北市其他大型建筑不是只有地面层是避难层,北市府认为B1确实符合「通达地面层」的法规定义,可认定为避难层。

对此,建管处表示,营建署110年4月8日营署建管字第1100017950号函(略以):「按『避难层:具有出入口通达基地地面或道路之 楼层。』为建筑技术规则建筑设计施工编第1条第34款所 明定,依上开规定,避难层不限于地面一层,地面一层以外之楼层如合于上开规定,亦得作为避难层。」

建管处也证实,本案经设计建筑师举信义新光三越A8、A9、A11为例,检讨以下沉式广场之地下一层做为避难层使用,尚符合前开释示,并经市府建管处邀集建筑师公会等开会讨论后,原则同意依设计建筑师检讨之位置做为避难层使用。

由于安全梯需要通达避难层,若B1作为避难层,代表仅B2至B1须调整安全梯防火区画,违反建筑技术规则97条问题将随之解套,而99条违规,远雄也已确认依照规定修改,2项重大缺失解决后,大巨蛋通过第4次建照变更,可谓势在必行,也形同搬开远雄取得使照、大巨蛋营运的关键绊脚石。

北市议员林亮君直言就是在放水、为远雄开大门,当初为何加注要符合97条?北市府竟推翻自己的认定,那都审要不要重做?去年8月北市开记者会时,叫人家设置防或区画墙包覆楼梯,如今才一年就认定B1为避难层,完全为远雄开脱、规避第97条。

林亮君质疑将造成公安疑虑,B1是通透的广场、无任何隔间,若发生火灾时,烟都会卡在B1、会先呛死,且消防车不可进到B1,民眾没有办法立刻被接走,还是要到1楼逃生,炮轰市府要求远雄改善的项目都弃守,「大巨蛋的公共安全到底还要退让到什么程度!」

#避难 #远雄 #B1 #建管处 #大巨蛋