身兼民眾党主席的台北市长柯文哲争议再添一桩!民眾党中评会认定苗栗县议员提名有「关键瑕疵」,建议撤销提名、重启初选。未料,柯文哲在本周党政会报讨论时,竟怪罪中评会「为什么要查」,更炮轰中评会主委、赖香伶办公室主任林恕晖,甚至脱口而出「谁家的狗,自己回去管好」。对此,网路名人「四叉猫」9日更爆出多张民眾党苗栗县党部内部LINE群组对话截图,直言党部副执行长林志豪,是可怜的工具人。

民眾党苗栗县议员提名爆发争议,党中央先前通过提名曾违反《政府採购法》遭判刑的杨乔安,经中评会调查认定有「关键瑕疵」,建议撤销提名、重启初选,柯文哲却不满,党内议员提名经过3道程序,现在若被撤销提名,这事关重大,「开什么玩笑!」

据悉,本周三民眾党例行党政会报时,柯文哲不满中评会「干嘛去查这个」,还做出撤销提名的建议,让外界看笑话,柯说到激动处,在会中对着赖香伶飙骂「谁家的狗,自己回去管好!」

对此,赖香伶今天表示,对于柯主席在会中用不当言词批评办公室主任,她在会中非常激动提出反驳及谏言,主席不应用这样的用语斥责党员干部。并要求柯文哲收回那句话,并向大家道歉。

四叉猫。(图/翻摄自四叉猫脸书)
四叉猫。(图/翻摄自四叉猫脸书)

四叉猫9日在PTT论坛政黑版爆料指出,自己近日收到他人提供的多张民眾党苗栗县党部内部LINE群组对话截图,内容指出,去年10月起,有意参选议员的苗栗县党部副执行长林志豪,就不断向时任主委、柯文哲的学生冯启彦表达,希望按党中央规范来做民调,但冯启彦不肯按党中央规范,想另外自己做民调,报价30万元,简单说就是「候选人想按照党中央规定走,党部主委想自己玩自己的, 所以各种乔不拢」。

Line对话。(图/翻摄自PTT论坛)
Line对话。(图/翻摄自PTT论坛)

从对话中可见,林志豪表示「自己什么没有钱最多,缴钱做民调没问题,就求一个公平公正公开的机会」。冯启彦则是说怕做出的民调结果太低怕被大家笑所以不肯做,然后冯启彦拿出一份确认名单,请五位评鑑小组成员签名背书,直接内定苗栗第一选区候选人为杨乔安,再把林志豪踢出LINE群。他直言林志豪是个可怜工具人。

至于杨乔安来歷为何?四叉猫介绍,他曾违反《政府採购法》遭判刑五个月,由于缴了易科罚金没去坐牢且五年没犯案,所以可以申请良民证报名参赛。

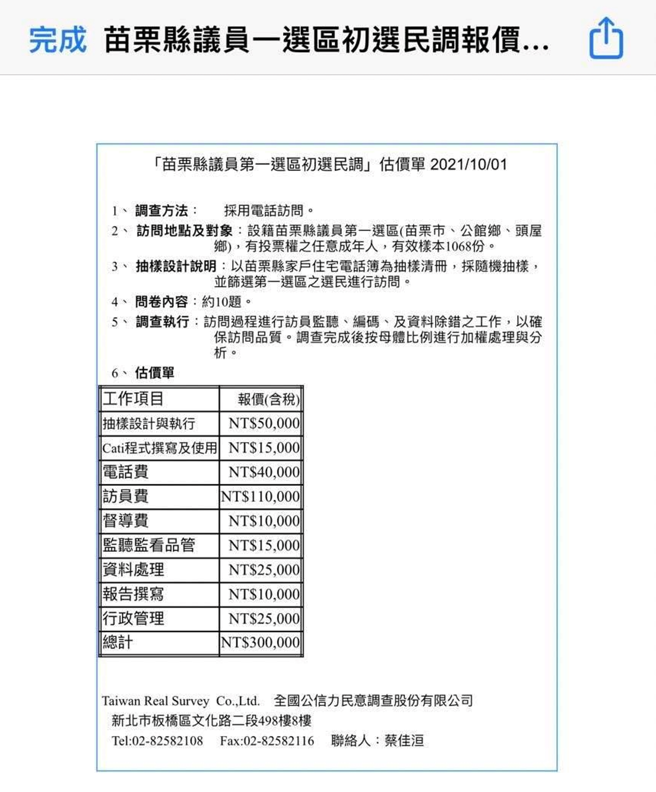
Line对话,民调报价单。(图/翻摄自PTT论坛)
Line对话,民调报价单。(图/翻摄自PTT论坛)
Line对话。(图/翻摄自PTT论坛)
Line对话。(图/翻摄自PTT论坛)
民眾党立委赖香伶。(资料照/刘宗龙摄)
民眾党立委赖香伶。(资料照/刘宗龙摄)

林志豪不服,上告党中央,民眾党中评会受理开始调查。调查报告中评鑑小组某位成员证词:

「各选区的候选人他几乎都不认识,也没有进行个别面谈评鑑,他也不知道地方评鑑小组需要做哪些事情,他没有写过什么评核表甚至没进行投票,因为冯启彦告知他们没有决定权,只要负责签名就好了」

所以中评会认为苗栗党部提名程序有关键性的行政瑕疵,才因而建议苗栗党部重新启动初选程序,维护民眾党公正形象。而柯文哲知道有人要重启初选后暴怒大骂:『谁家的狗,自己回去管好』(指赖香伶办公室主任林恕晖)一事。

最后,四叉猫强调,自己收到好多对话纪录截图,还在整理中....透露可能还有其他不为外界所知的内容。

#柯文哲 #民眾党 #赖香伶 #林志豪 #四叉猫