兰屿乡业者日前办理观光防疫措施研商会议。(民眾提供/蔡旻妤台东传真)
兰屿乡业者日前办理观光防疫措施研商会议。(民眾提供/蔡旻妤台东传真)
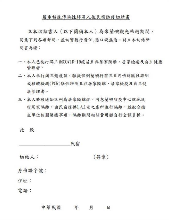
兰屿乡公所26日公告,游客必须签署防疫切结书并出示接种3剂小黄卡。(摘自兰屿乡公所网站)
兰屿乡公所26日公告,游客必须签署防疫切结书并出示接种3剂小黄卡。(摘自兰屿乡公所网站)

因应全台本土病例飙升,热门观光地区难以管控,台东县兰屿乡公所26日公告,游客必须签署防疫切结书并出示接种3剂小黄卡,若未满3剂则持PCR阴性或3日内快筛证明,若游客不幸被通知匡列,所有就地隔离全部费用要自行全额负担。

兰屿乡公所表示,游客入岛需签署防疫切结书并提出证明,若无打满3剂新冠疫苗,至少要有PCR阴性证明,且非居家隔离、居家检疫或自主健康管理者等;此外,游客若不幸被匡列,则得同意兰屿防疫中心就地民宿居家隔离,由民宿提1人1室处所进行隔离,但就地隔离期间所有相关费用,由游客自行全额负担。

日前新北某国小学生至兰屿乡校外教学,因有学生被匡列,引起当地旅宿业者担忧,业者日前经「兰屿乡观光防疫措施研商会议」决议即日起至7月,旅宿业者应自主控管旅客量,自律减少接待观光客,未来每3个月开会检讨疫情等。

绿岛乡长谢贤裕说,考量绿岛卫生所无负压隔离病房,去年已将乡公所难民收容中心5个房间重新规画修缮,今年疫情升温,不少游客到了绿岛就接获隔离通知,这些房间已快不敷使用,希望能有专船送居隔民眾回到本岛,至于所需费用是否比照兰屿,目前仍在与当地民宿业者讨论中。

#游客 #兰屿乡 #签署 #切结书 #3剂