对于余正煌自诉林智坚抄袭论文违反着作权法一事,余正煌的律师吴俊达称,当初余正煌把自己的论文初稿寄给陈明通时,删除引注部分,陈明通给林智坚时,或许林智坚在抄的时候没有注意,所以林智坚都没有引注,可见林智坚的抄袭事实非常明显。陈明通委托律师在傍晚发声明,余正煌律师说法未举证,与一般经验与论理法则相悖。

台大国发所硕士班毕业的调查局调查官余正煌对于同所毕业的前新竹市长林智坚提起违反着作权法自诉案,台北地方法院11日开庭审理。

余正煌的律师吴俊达火力全开,用红字标33处「一模一样」论文内容,有些甚至连错字都一模一样,林智坚抄袭事实非常明显。

吴俊达并称,余正煌的论文都有「引注」,标示引用国内外学术期刊,但林的论文中引注部分全部不见。这是因当初余把自己的论文初稿寄给陈明通时,删除引注部分,陈给林时,或许林在抄的时候没有注意,所以林都没有引注,可见林的抄袭事实非常明显。

对于前新竹市长林智坚的论文门,国安局长陈明通今通过律师声明发声,陈明通提出对照表示,余正煌105年3月8日寄给他的论文研究计画与最后论文皆大部分来自林2月1日的研究计画内容,「所谓林智坚抄袭余正煌论文完全不是事实」。

台北地院11日开庭审理林智坚论文抄袭案,林智坚也亲赴北院坚称「我没有动机,所以当然没有抄袭,也没有认罪不认罪的问题」。

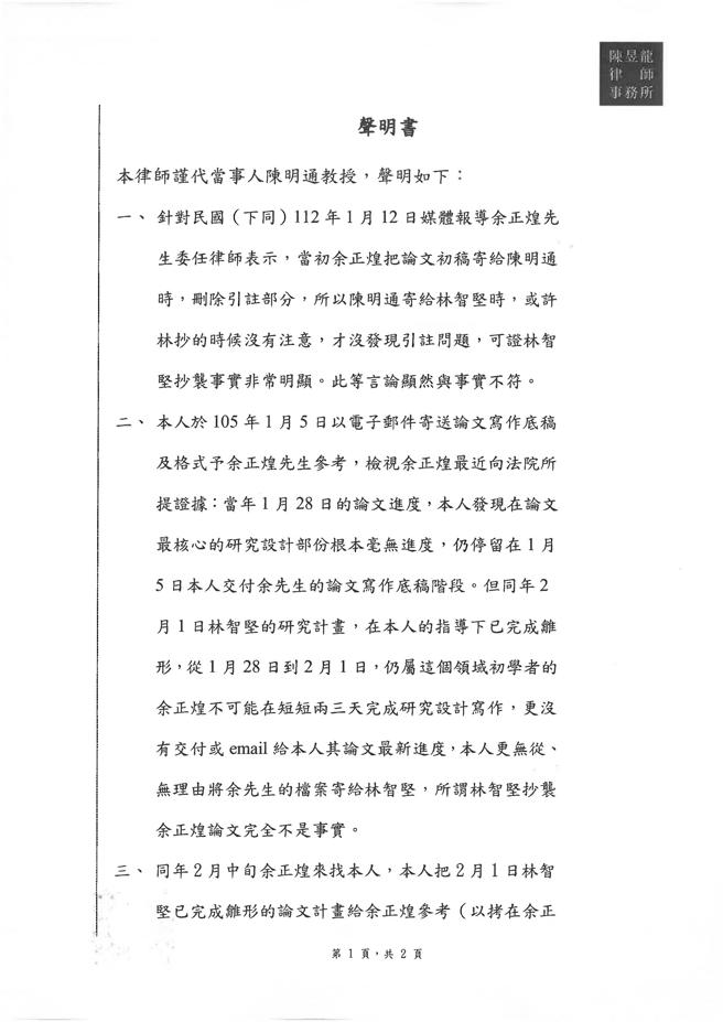
陈明通今透过委任律师陈昱龙发表声明,陈明通指出,媒体今天报导余正煌委任律师表示,当初余正煌把论文初稿寄给他时,删除引注部分,所以他寄给林智坚时,或许林智坚抄的时候没有注意,才没发现引注问题,可证林智坚抄袭事实非常明显,「此等言论显然与事实不符」。

陈明通表示,他于105年1月5日以电子邮件寄送论文写作底稿及格式给余正煌参考,检视余正煌最近向法院所提证据:当年1月28日的论文进度,他发现在论文最核心的研究设计部分根本毫无进度,仍停留在1月5日他交付余正煌的论文写作底稿阶段。

陈明通说,但同年2月1日林智坚的研究计画,在他的指导下已完成雏形,从1月28日到2月1日,仍属这个领域初学者的余正煌不可能在短短两三天完成研究设计写作,更没有交付或email给他其论文最新进度,他更无从、无理由将余正煌的檔案寄给林智坚,「所谓林智坚抄袭余正煌论文完全不是事实」。

陈明通说明,同年2月中旬余正煌来找他,他把2月1日林智坚已完成雏形的论文计画给余正煌参考(以拷在余正煌所提供的写作进度上),事后从余正煌同年3月8日寄给他的研究计画,以及最后的论文,在研究设计这一部分绝大部分皆来自林智坚2月1日的内容,只是余正煌增加一点文献检讨,并引注,「这是因为本人鼓励余正煌先生进一步发挥的结果!」。

陈明通表示,研究生寄送论文电子檔给论文指导教授、或师长时,为求论述正确性及确认依据,依常理应寄送完整论文电子檔,但余正煌委任律师提及余正煌会先自行删除引注,却完全未见其有任何举证以实其说,不仅难以理解,更与一般经验与论理法则相悖。

陈明通说,声明书所提相关证据与公证书,他已经交付林智坚委任律师提出,谨供法院审理,以厘清并还原事实真相。

对照表第1页。(陈明通委任律师陈昱龙提供)
对照表第1页。(陈明通委任律师陈昱龙提供)
对照表第2页。(陈明通委任律师陈昱龙提供)
对照表第2页。(陈明通委任律师陈昱龙提供)
对照表第3页。(陈明通委任律师陈昱龙提供)
对照表第3页。(陈明通委任律师陈昱龙提供)
对照表第4页。(陈明通委任律师陈昱龙提供)
对照表第4页。(陈明通委任律师陈昱龙提供)
对照表第5页。(陈明通委任律师陈昱龙提供)
对照表第5页。(陈明通委任律师陈昱龙提供)
对照表第6页。(陈明通委任律师陈昱龙提供)
对照表第6页。(陈明通委任律师陈昱龙提供)
对照表第7页。(陈明通委任律师陈昱龙提供)
对照表第7页。(陈明通委任律师陈昱龙提供)
对照表第8页。(陈明通委任律师陈昱龙提供)
对照表第8页。(陈明通委任律师陈昱龙提供)
对照表第9页。(陈明通委任律师陈昱龙提供)
对照表第9页。(陈明通委任律师陈昱龙提供)
对照表第10页。(陈明通委任律师陈昱龙提供)
对照表第10页。(陈明通委任律师陈昱龙提供)
对照表第11页。(陈明通委任律师陈昱龙提供)
对照表第11页。(陈明通委任律师陈昱龙提供)
对照表第12页。(陈明通委任律师陈昱龙提供)
对照表第12页。(陈明通委任律师陈昱龙提供)
对照表第13页。(陈明通委任律师陈昱龙提供)
对照表第13页。(陈明通委任律师陈昱龙提供)
对照表第14页。(陈明通委任律师陈昱龙提供)
对照表第14页。(陈明通委任律师陈昱龙提供)
对照表第15页。(陈明通委任律师陈昱龙提供)
对照表第15页。(陈明通委任律师陈昱龙提供)
对照表第16页。(陈明通委任律师陈昱龙提供)
对照表第16页。(陈明通委任律师陈昱龙提供)
对照表第17页。(陈明通委任律师陈昱龙提供)
对照表第17页。(陈明通委任律师陈昱龙提供)
对照表第18页。(陈明通委任律师陈昱龙提供)
对照表第18页。(陈明通委任律师陈昱龙提供)
对照表第19页。(陈明通委任律师陈昱龙提供)
对照表第19页。(陈明通委任律师陈昱龙提供)
对照表第20页。(陈明通委任律师陈昱龙提供)
对照表第20页。(陈明通委任律师陈昱龙提供)
(陈明通委任律师陈昱龙提供)
(陈明通委任律师陈昱龙提供)
(陈明通委任律师陈昱龙提供)
(陈明通委任律师陈昱龙提供)
#余正煌 #论文 #陈明通 #林智坚 #台大