【爱传媒游毓兰专栏】有警察弟兄向我诉求,88会馆惩处疑似违法逾期惩处的疑虑,希望我主持公道。我担任立委一向尊重法治及权力分立,无法作任何主持。但在陈情中,我看到法律制度面的混乱,我过去更曾提案诉求检视现行制度。我希望受惩处的弟兄能依法提出救济,据理力争。
我绝对支持警纪案件据实严惩,但88会馆的惩处,卡在一个相当尷尬的时间点。本次警纪事件事实,为分别有107年3月12日及同年10月23日,部分同仁受轻重不等的惩处。
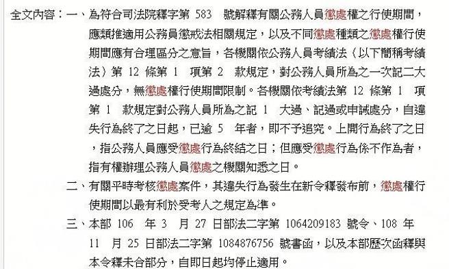
然而,铨叙部曾依释字第583号解释意旨作成函释,大过及以下的行政惩处期间为5年,据此可能有部分人的惩处已逾时效。权责机关在本案可能有裁量空间,惩戒是否逾期的法律问题是确实存在的。法理上,若逾越惩处权行使期间,则应检讨机关为何那么晚才发现风纪事件,不能及时惩处。
但我只能呼吁受惩处人提出救济、受理机关依法处理,除了尊重法治外,上述铨叙部函释推论的所谓法理,背后隐含的是行政惩处法律长年未修、与司法惩戒制度治丝益棼,应该要整体修法解决。
自从大法官93年9月17日作成释字第583号解释,缩短司法惩戒期间后,铨叙部就比照该法法理函释缩短了行政惩处期间;104年惩戒法大修后,相关依据修正,铨叙部再次函释,并调整细节内容。
我曾在111年11月15日提出临时提案,要求司法院、行政院、考试院针对司法惩戒和行政惩处运作上实际的扞格、对公务员程序规定不同、多次查处的不合理,研议处理整体性的修法,铨叙部、司法院、行政院人总也组成了工作圈,对公务员惩戒法、公务人员考绩法等法律作通盘检视。
除了对个案的惩处要合法外,我更希望能建立完善的整体制度,长年未修的法律就该进行修正。
作者为立委、前警大教授
照片来源:作者提供。
●更多文章见作者脸书,经授权刊载。
●专栏文章,不代表i-Media 爱传媒立场。
发表意见
中时新闻网对留言系统使用者发布的文字、图片或檔案保有片面修改或移除的权利。当使用者使用本网站留言服务时,表示已详细阅读并完全了解,且同意配合下述规定:
违反上述规定者,中时新闻网有权删除留言,或者直接封锁帐号!请使用者在发言前,务必先阅读留言板规则,谢谢配合。