为了后续防疫松绑、解封,指挥中心今天(6日)起实施「疫苗+1」全民接种新冠疫苗活动,鼓励再打一剂,提升群体免疫,实施对象有3类人,包括未曾接种任何一剂疫苗、尚未完成基础剂、今年未接种次世代疫苗的民眾都可参与,追加剂可选择Novavax、莫德纳BA.4/5次世代疫苗,尚未完成基础剂者,可选Novavax或是单价莫德纳疫苗、BNT疫苗。接种地点可至疾管署「COVID-19疫苗接种院所」专区查询。

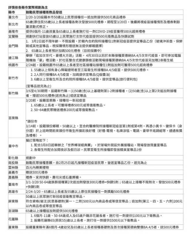
各县市为了鼓励接种疫苗,推出奖励措施,例如台北市、新北市、基隆市、宜兰县、桃园市、新竹县、苗栗县、台南市、嘉义市、高雄市、花莲县、台东县,针对50岁以上或65岁以上民眾接种疫苗,发放500元礼券。《中时新闻网》整理相关问题,供民眾参考。

●哪些人可以参与「疫苗+1」?

今天(6日)起至4月30日期间,未曾接种任何一剂、尚未完成基础剂、6岁以上于今年1月1日起未接种过莫德纳BA.4/5次世代疫苗的民眾,都可参与接种。但今年以打过莫德纳BA.4/BA.5次世代疫苗的民眾,不能参加。

「疫苗+1」实施对象。(指挥中心提供)
「疫苗+1」实施对象。(指挥中心提供)

●如果确诊或打过疫苗要间隔多久?

近期曾确诊或已经接种2剂以上疫苗的民眾,需与确诊日期间隔3个月(84天)以上才可接种。

●有哪些疫苗可以选?

未曾接种任何一剂、尚未完成基础剂的民眾:可以选择Novavax或是单价莫德纳疫苗、BNT疫苗。

6岁以上于今年1月1日起未接种过莫德纳BA.4/5次世代疫苗者:可选择莫德纳BA.4/5次世代疫苗,或Novavax。指挥中心表示,副作用较低的Novavax对BA.1、BA.5变异株同样具有保护效果。

●哪里可以参加「疫苗+1」?

可从疾管署官网「疫苗加一,解封安心」专区的「COVID-19疫苗接种院所」,利用各地方政府卫生局提供COVID-19疫苗接种院所资讯」,或「COVID-19疫苗接种院所地图」,选择住家或工作地附近之接种地点就近接种。或是至地方政府卫生局之官方网页、粉丝专页等取得更多最新消息。

疫苗+1专区上线,可搜寻各县市施打地点。(指挥中心提供)
疫苗+1专区上线,可搜寻各县市施打地点。(指挥中心提供)

●已经打到第3剂了,还需要「疫苗+1」吗?

卫福部传染病防治谘询会预防接种组(ACIP)召集人李秉颖表示,疫苗接种后产生的保护力非永久有效,「疫苗+1」可提升民眾的预防保护力,尤其有效降低染疫后住院、重症及死亡机率,且未来持续恢復正常生活,进一步提升国内群体免疫保护力。

●参加「疫苗+1」有什么好康可以拿吗?

各县市为鼓励民眾参加「疫苗+1」,推出不同奖励措施,包括台北市50岁以上民眾接种疫苗,可获得500元商品礼券、新北市65岁以上接种疫苗,发放500元礼券,基隆市、宜兰县、桃园市、新竹县、苗栗县、台南市、嘉义市、高雄市、花莲县、台东县也都有50岁或65岁以上民眾施打疫苗就送500元礼券。

各县市施打疫苗奖励措施。(疾管署提供)
各县市施打疫苗奖励措施。(疾管署提供)

#疫苗+1 #接种 #次世代疫苗 #500元 #莫德纳