金曲歌王陈奕迅,近期忙于各地举办「Fear and Dreams」巡迴演唱会。但之前才因喉咙出状况,杭州场临时喊卡。没想到11日又紧急宣布,原定14至16日、21至23日在重庆的6场演唱会,全都必须延期举行,而原因是陈奕迅中暑晕倒后重摔,紧急送医救治后,缝了足足30针。

陈奕迅所属公司发表声明,表示Eason (陈奕迅) 在10日下午趁着空檔到室外打网球时,不幸中暑休克晕倒,而且倒地时下巴撞击到地面受伤。意外发生后,Eason立即被送往医院,经医生检查后,发现他腮骨出现骨裂及下巴皮肤破裂,破裂伤口「深至见骨」,必须立即进行缝合手术,一共缝了30多针。虽然目前状况稳定,也有安排专业医疗团队照顾及治疗,希望粉丝不用过度担忧,但为了让陈奕迅下巴伤口及腮骨能够完全癒合,所以至少需要休息三星期。

陈奕迅「Fear and Dreams」巡迴演唱会重庆站宣布取消。(图/微博)
陈奕迅「Fear and Dreams」巡迴演唱会重庆站宣布取消。(图/微博)

而这一摔,也把演唱会的计画全都摔乱。包括重庆站六场演唱会,都要延期到明年才能举行。关于延期和补偿方案,主办单位表示开放歌迷进行全额退票,倘若愿意保留票根等到2025年演唱会重启,不仅能保留对应场次的座位,从外地前往重庆观赏的歌迷,将採实报实销方式补贴交通以及住宿费用。主办单位强调对于造成眾人不便感到非常抱歉,也会尽全力完成所有人合理诉求,等待陈奕迅康復后,再次于重庆和所有人见面。

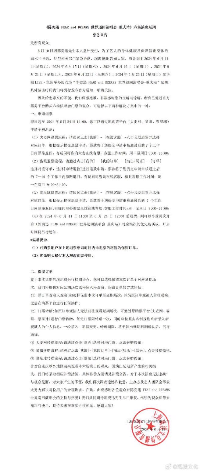
主办单位宣布延期和补偿方案。(图/微博)
主办单位宣布延期和补偿方案。(图/微博)

主办单位宣布延期和补偿方案。(图/微博)
主办单位宣布延期和补偿方案。(图/微博)

不过陈奕迅近来衰事不断,原本预计上个月25日要在杭州开唱,却无预警取消演唱会,他表示当天下午彩排时,发现喉咙有点紧,原以为休息一下就会復原,没想到状况越来越糟,便决定将演唱延期举办,还在台上向到场歌迷致歉。更在微博发文表示,「我本来是带着很兴奋的心情去跟你们度过这个周末,但是我很抱歉,要让你们失望了。」没想到才过不到多久,又因为打网球中暑,导致意外受伤。

陈奕迅杭州开唱前喉咙出状况,不得不临时取消演出。(图/摘自微博)
陈奕迅杭州开唱前喉咙出状况,不得不临时取消演出。(图/摘自微博)

#陈奕迅 #中暑 #休克 #晕倒 #演唱会