新北市府今年4月至5月间由消保官会同多单位针对辖内宝宝游泳馆进行联合稽查,发现5家业者均有疏漏,经辅导后皆已改善。(新北市消保官提供)
新北市府今年4月至5月间由消保官会同多单位针对辖内宝宝游泳馆进行联合稽查,发现5家业者均有疏漏,经辅导后皆已改善。(新北市消保官提供)

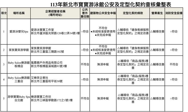
新北市府今年4月至5月间由消保官会同多单位针对辖内宝宝游泳馆进行联合稽查,发现5家业者均有疏漏,经辅导后皆已改善。消保官提醒消费者,宝宝游泳馆属于新兴产业,服务对象又属于需要特别照顾的脆弱族群,民眾在挑选时应慎选商店以免衍伸纠纷。

消保官指出,本次专案针对业者「是否投保公共意外责任险」、「建筑物公共安全申报」、「定型化契约条款」、「营业卫生」及「消防安全设备」等项目进行重点查核,查核店家包含位于芦洲区的「爱游泳婴儿Spa」、位于三重区的「家族宝贝游学馆」、「Baby Salon乐游馆三重店」、位于板桥区的「Baby Salon乐游馆板桥店」、位于三峡区的「游学宝宝Baby Spa台北馆」。

查核结果发现,有2家业者未投保公共意外责任险,2家业者未完成建筑物公共安全申报,1家业者消防安全设备不合格;另外5家业者中2家就贩售课程部分不符合健身教练服务定型化契约规定,3家贩售课堂券部分不符合商品(服务)礼券定型化契约规定,并且全部店家的营业卫生均待改善。

消保官指出,经各单位辅导后,各家业者针对各自缺漏疏失均已改善。消保官说,考量宝宝游泳馆属新兴产业,服务对象又属于需特别照护的脆弱族群,为免发生意外造成消费者求助无门,本次查核均已积极辅导业者改善,以保障消费者权益。

#新北 #消保官 #宝宝游泳馆 #游泳 #稽查