盧市府拿出與文化部開會的會議紀錄公文反駁文化部說法。(市府提供/張亦惠台中傳真)
盧市府拿出與文化部開會的會議紀錄公文反駁文化部說法。(市府提供/張亦惠台中傳真)
盧市府拿出與文化部開會的會議紀錄公文反駁文化部說法。(市府提供/張亦惠台中傳真)
盧市府拿出與文化部開會的會議紀錄公文反駁文化部說法。(市府提供/張亦惠台中傳真)
盧市府拿出與文化部開會的會議紀錄公文反駁文化部說法。(市府提供/張亦惠台中傳真)
盧市府拿出與文化部開會的會議紀錄公文反駁文化部說法。(市府提供/張亦惠台中傳真)

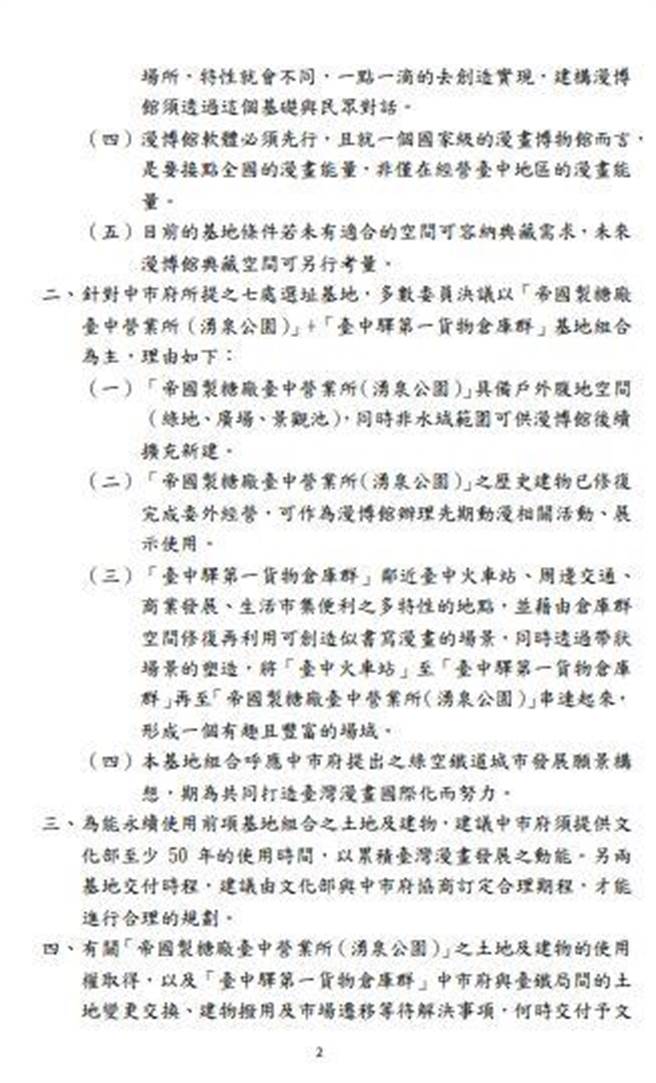
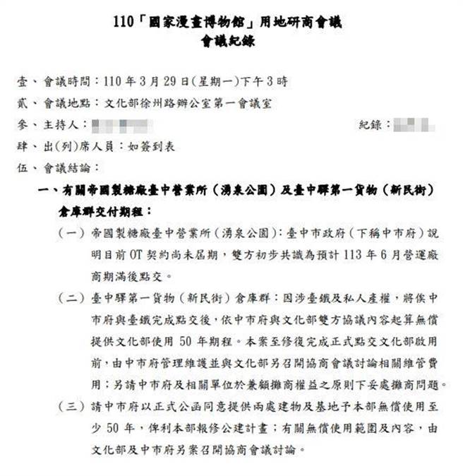
針對國家漫畫博物館落腳台中生變一事,台中市長盧秀燕昨天表示行政院應支持文化部的決定,卻被文化部要求應檢討為何2場址至今未點交。台中市政府拿出公文證明「文化部早就知道產權問題」。民進黨台中市長參選人蔡其昌今天說,希望盧秀燕市長盡快提供新的適合地點,畢竟爭取中央保留預算過程不容易。

蔡其昌今天上午到龍井新東里萬善福德祠參加慶讚中元普渡法會,媒體詢問國漫館相關議題,蔡其昌表示,所有的流程都清清楚楚,一開始國家動漫館在2020年就要遷址,當時是我和民進黨立委到現場召開會勘,當天會議記錄也載明,我們希望盧秀燕市長盡快提供新的適合地點,爭取中央保留預算,這是一個不容易的過程。

蔡其昌強調,2020年至今,盧市府並沒辦法找到適合的場地,還爆出新問題,我想這種怠惰的作為是非常清楚的。若我是市長,第一年我就會解決場地問題,不會延宕到兩年多,至今還在爭執場地的問題。目前盧市府提出的兩個場地,一個租約還沒解決、另一個土地取得產權也還有問題,盧市府的不積極導致許多重大建設停頓,我們對於盧市府怠惰、拖延建設感到不可思議。

台中市新聞局表示,文化部與中市府歷來公文與會議紀錄可證明,文化部尊重市府針對兩場址的點交期程,市府亦積極與相關單位協調點交期程。雙方多次會議紀錄內容也指出文化部清楚知道新場址問題,故文化部以帝糖與新民街倉庫群為基地提報行政院修正計畫時,預計於112年底與113年4月點交均屬於雙方合意的規劃與推動期程,並無市府消極點交以致規畫無法落實。

新聞局表示,此次方案更改,主要是文化部原始國漫館預算為11億元左右,修正計畫經費增加為35億元,遭到行政院認為經費增幅太高,發文要求文化部重擬方案,最後取消帝糖新建館舍及修復新民街倉庫群之經費,計畫經費縮減為10億元。市府從頭到尾都以爭取國漫館留在台中,經費大幅短少將是台中重大損失,場址和時程更動,市府皆主動配合中央,但經費希望不要縮減,有影響國漫館規模之虞。

#文化部 #國漫館 #蔡其昌 #市府 #盧秀燕