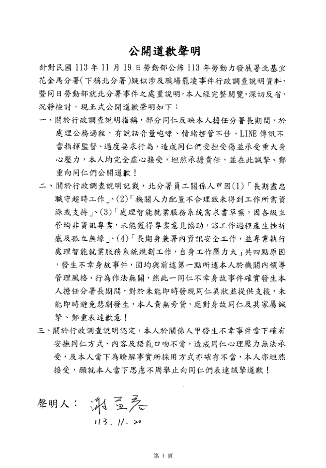
勞動力發展署北分署公務員輕生案引發全民關注。涉案的分署長謝宜容稍早透過書面發布3點道歉聲明,不過許多網友發現,謝宜容的道歉聲明原文中,向同仁、身故公務員及其家屬道歉時,3段全數使用「驚嘆號」結尾,加上謝宜容認為輕生案與她領導管理風格、行為作法無關,紛紛怒批根本沒有誠意道歉。
謝宜容今日發表道歉聲明,不過在三段結尾中全數使用了驚嘆號,「本人均完全虛心接受,坦然承擔責任,並在此誠摯、鄭重向同仁們公開道歉!」、「本人責無旁貸,應對身故同仁及其家屬誠摯、鄭重表達歉意!」、「願就本人當下思慮不周舉止向同仁們表達誠摯道歉!」。
對此,有PTT網友質疑,謝宜容在道歉聲明中多次使用驚嘆號,讓他覺得相當不爽,揣摩謝宜容的語氣「我跟你道歉!我都委屈求全讓步書面道歉了!不然你們想怎樣啦!講話啊!」。
許多人則紛紛回應,「對不起啦!」、「三個大段落都用驚嘆號結尾!」、「我道歉!我道歉總可以了吧?」、「叫!三!小!我都道歉了!」、「女版陳平偉」、「只敢書面道歉,作賊心虛啊!」。
發表意見
中時新聞網對留言系統使用者發布的文字、圖片或檔案保有片面修改或移除的權利。當使用者使用本網站留言服務時,表示已詳細閱讀並完全了解,且同意配合下述規定:
違反上述規定者,中時新聞網有權刪除留言,或者直接封鎖帳號!請使用者在發言前,務必先閱讀留言板規則,謝謝配合。