搜尋結果

以下是含有交易量鑽石獎的搜尋結果,共11

  • 期貨鑽石獎名單出爐

    期貨鑽石獎名單出爐

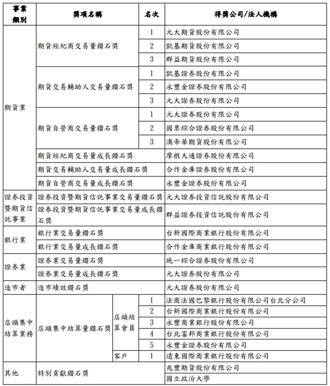
     臺灣期貨交易所為鼓勵期貨市場參與者從事期貨交易進行避險及增益,提升法人機構參與,同時鼓勵金融機構積極參與店頭集中結算業務,期交所於今年賡續辦理「第11屆期貨鑽石獎」,得獎名單於16日出爐,共19家機構獲獎,總計將頒發25個獎座。

  • 《期貨》第11屆期貨鑽石獎得獎名單出爐

    為鼓勵期貨市場參與者從事期貨交易進行避險及增益,提升法人機構參與,同時鼓勵金融機構積極參與店頭集中結算業務,期交所於本(114)年賡續辦理「第11屆期貨鑽石獎」,得獎名單於今日出爐,共19家機構獲獎,總計將頒發25個獎座。

  • 第11屆期貨鑽石獎 開跑

    第11屆期貨鑽石獎 開跑

     鼓勵期貨市場參與者從事期貨交易進行避險及增益,提升法人機構參與,同時鼓勵金融機構積極參與店頭集中結算業務,臺灣期貨交易所公告「第11屆期貨鑽石獎活動辦法」,詳情可至期交所網站(www.taifex.com.tw)查詢。

  • 期交所表揚21家卓越機構

    期交所表揚21家卓越機構

     臺灣期貨交易所於5日假政治大學公企中心國際會議廳舉辦「第10屆期貨鑽石獎頒獎典禮」,金管會副主委邱淑貞、證期局副局長高晶萍蒞臨頒獎典禮,現場包括各得獎機構代表在內,逾百位貴賓熱情參與一年一度期貨市場盛會。

  • 元大金控集團提供完整理財金融服務 第十屆期貨鑽石獎獲6獎殊榮

    元大金控集團提供完整理財金融服務 第十屆期貨鑽石獎獲6獎殊榮

    致力成為客戶最忠實的長期夥伴,元大金控長期深耕台灣、聚焦亞太市場,整合集團資源,提供顧客多元化的金融商品以及跨業暨跨境的完整金融服務,滿足客戶投資理財、融資規劃等全方位金融需求,旗下泛證券子公司元大證券、元大投信及元大期貨再獲期貨鑽石獎肯定,本屆共獲6項殊榮,持續秉持創新領先與服務客戶的精神,積極參與各項臺灣期貨交易所發行商品的交易,落實風險管理,為健全台灣期貨市場永續發展發展貢獻心力。

  • 永豐金控獲期交所《鑽石獎》四大獎項  證券三獎、銀行一獎肯定

    永豐金控獲期交所《鑽石獎》四大獎項 證券三獎、銀行一獎肯定

    臺灣期貨交易所「第十屆期貨鑽石獎」5日舉行頒獎典禮,永豐金證券一舉榮獲三項肯定,包括「期貨自營商交易量成長鑽石獎」、「期貨交易輔助人交易量鑽石獎第二名」及「店頭集中結算量鑽石獎店頭結算會員第五名」;永豐銀行則獲「店頭集中結算量鑽石獎」殊榮。永豐金控表示,子公司證券與銀行從客戶理財、提升投資組合避險及增益到支持店頭集中結算進行,持續為強化金融體系韌性及接軌國際腳步努力,多年努力積極參與成果豐碩。

  • 期交所期貨鑽石獎頒獎典禮 表揚21家卓越機構

    期交所期貨鑽石獎頒獎典禮 表揚21家卓越機構

    臺灣期貨交易所於5日假政治大學公企中心國際會議廳舉辦「第10屆期貨鑽石獎頒獎典禮」,金管會邱副主委淑貞、證期局高副局長晶萍蒞臨頒獎典禮,現場包括各得獎機構代表在內,逾百位貴賓熱情參與一年一度期貨市場盛會。

  • 《期貨》第10屆期貨鑽石獎 期交所9月5日將舉辦頒獎

    為鼓勵期貨市場參與者從事期貨交易進行避險及增益,提升法人機構參與比重,並健全期貨市場永續發展,同時鼓勵店頭結算會員積極參與集中結算業務,期交所於本(113)年賡續辦理「第10屆期貨鑽石獎」,得獎名單於今日出爐,共21家期貨相關機構及法人機構獲獎,其中包含對推廣期貨教育卓有貢獻之大專院校,總計將頒發27個獎座。

  • 期貨鑽石獎 得獎名單出爐

    期貨鑽石獎 得獎名單出爐

     臺灣期貨交易所為鼓勵期貨市場參與者從事期貨交易進行避險及增益,提升法人機構參與比重,並健全期貨市場永續發展,同時鼓勵店頭結算會員積極參與集中結算業務,今年持續辦理「第10屆期貨鑽石獎」,得獎名單於15日出爐,共21家期貨相關機構及法人機構獲獎,其中包含了對推廣期貨教育卓有貢獻之大專院校,總計將頒發27個獎座。

  • 「第10屆期貨鑽石獎」得獎名單 期交所9/5將頒獎

    「第10屆期貨鑽石獎」得獎名單 期交所9/5將頒獎

    為鼓勵期貨市場參與者從事期貨交易進行避險及增益,提升法人機構參與比重,並健全期貨市場永續發展,同時鼓勵店頭結算會員積極參與集中結算業務,期交所今年持續辦理「第10屆期貨鑽石獎」,得獎名單於15日出爐,共21家期貨相關機構及法人機構獲獎,其中包含對推廣期貨教育卓有貢獻之大專院校,總計將頒發27個獎座。

  • 期交所期貨鑽石獎 開跑

    期交所期貨鑽石獎 開跑

     為鼓勵期貨市場參與者從事期貨交易進行避險及增益,提升法人機構參與比重,並健全期貨市場永續發展,同時鼓勵店頭結算會員積極參與集中結算業務,臺灣期貨交易所25日公告「第十屆期貨鑽石獎活動辦法」,將針對國內期貨及選擇權交易量、交易量成長率、店頭集中結算量等進行評比。

回到頁首發表意見