中美就中概股审计工作进行磋商之际,中国证监会时隔13年更新企业境外上市相关保密条款,主要修正包括删除「现场检查应以我国监管机构为主」等表述、完善跨境监管合作安排等,为中美证券监管合作踏上新台阶。
在美上市中概股未依美国监管规则公布详细审计资讯,多年来遭到美方诟病。美方在3月8日根据「外国公司问责法案」,将第一波五家中企加入「预摘牌名单」后,中国证监会随即表示,愿意通过监管合作解决美方疑虑,中美双方持续磋商。
据知情人士透露,中国政府准备最早于2022年中,给予美国监管机构对中概股公司审计底稿的全部访问权限,中国证监会也在起草框架方案,除握有敏感数据的中企外,希望保住200多家中概股的上市地位。但细节仍在讨论之中,中方希望能在夏季前后与美方达成协议。
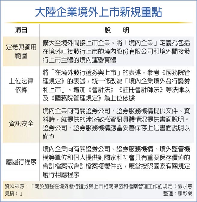
中国证监会2日公布「关于加强在境外发行证券与上市相关保密和檔案管理工作的规定(徵求意见稿)」。旧规在2009年施行,共十二条,新修订后共十三条,删减两条,新增三条。其中删除于规定中「现场检查应以我国监管机构为主进行,或者依赖我国监管机构的检查结果」的表述。
与此同时,若境外证券监督管理机构及有关主管部门,欲对中国企业境外发行证券和上市相关活动,以及为上述企业提供相关证券服务的证券公司、证券服务机构进行调查取证或开展检查的,应透过跨境监管合作机制进行,中国证监会或有关主管部门将依据双多边合作机制提供必要协助。
针对保密工作,规定要求中企境外发行上市过程中,向证券公司、会计师事务所等证券服务机构以及境外监管机构提供、披露,或者通过其境外上市主体等提供、披露文件资料时,须遵守保密相关法律法规。
新规同时要求中企向有关证券公司、证券服务机构、境外监管机构等单位和个人提供对国家和社会具有重要保存价值的会计檔案或会计檔案复制件的,应当按照国家有关规定履行相应程序。
中国证监会有关部门负责人表示,本次修订旨在进一步加强境内企业境外发行上市相关保密和檔案管理工作,维护国家讯息安全,减少不必要的涉密敏感讯息进入工作底稿。中国证监会坚定支持企业根据自身意愿自主选择上市地。
发表意见
中时新闻网对留言系统使用者发布的文字、图片或檔案保有片面修改或移除的权利。当使用者使用本网站留言服务时,表示已详细阅读并完全了解,且同意配合下述规定:
违反上述规定者,中时新闻网有权删除留言,或者直接封锁帐号!请使用者在发言前,务必先阅读留言板规则,谢谢配合。