大陆名导冯小刚拍摄的电影「天下无贼」,演员葛优饰演的大贼说过这样一句台词:「21世纪什么最重要?人才﹗」时过20年,激烈的科技战,各方势力不约而同的,对优秀人才的培养与角逐挹注资源,育才、留才以及抢才的角力赛方兴未艾。
人才素质与数量,已成为当前国家、企业在科技与经济竞赛中脱颖而出的关键。6月初,大陆资通讯大厂华为总裁任正非访问四川大学时表示,华为将在基础理论研究上与全球几百所大学合作,追上时代的潮流。一番话显示出科技业者在时代变局下对人才的渴求。
与此同时,前台积电董事长刘德音6月初在卸任前的最后一次股东会上,被问及如何看待华为会否超越台积电时,霸气回应:「根本不可能,总裁(魏哲家)也不用回答了。」此前,刘德音接受CNN访问时说,台积电的秘密武器就是台湾的人才。这番话,相当程度上突显优秀人才,才是护国神山在半导体领域攻防战的最佳护城河。
其实,台积电拥有尽责的庞大人才储备,早令竞争对手忌羡交加。韩国专家指出,半导体竞赛中最重要的是人才,且相较于韩国,台湾工程师的薪资成本「真的不高」,并感嘆韩国已找不到像台湾这样愿意负责任、认真工作的年轻工程师。
日本培育专才 双管齐下
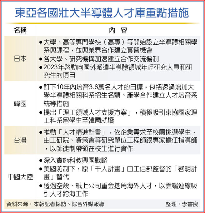
面对如何壮大人才队伍,各方做法不外乎内、外两种。对内部分着重在统合资源、加速培育,属于「内生」手段。日本半导体产业关键人物、4月初刚接任熊本大学新任理事长的黑田忠广指出,半导体是先进技术,特别需要多样化的人才,熊本大学2025年将在研究生院设立自然科学教育部,培养半导体及资讯数理专业人才。
中韩连线大学 产学合作
今年65岁的黑田,见证过日本半导体王国的辉煌时代。他对人才的看法是,「与其在市场抢夺有限人才,不如一同增加人才」,日本的产学研机构将共同合作,像熊本大学已与东京大学签订合作协定,从各方面支持日本半导体事业的发展。
韩国政府则定下10年内培育出3.6万名人才的政策目标,包括透过增加大学半导体相关科系的招生名额、产学合作建立人才培育系统,以及对在职或求职者提供半导体实务培训等措施。有志发展半导体产业的越南政府也加大力道投资人才培育,譬如永福省工业区当地有7间大学和学院,技职学校更是超过30所,以作为招商吸引力。
至于在半导体被美国「卡脖子」的中国大陆,以华为为主的陆企将目光瞄向本地技术人力,从北大、清华、復旦、上海交大、哈工大等「C9联盟」下手,展开大规模实验计画。例如哈工大的深圳校区拜地利之便,与华为共建应届生联合实习基地协议,在人才培养、技术研发、创新实验室建设等方面深化合作。
还有透过政府、机构推展的跨国策略联盟。再以大陆为例,其长年透过美欧院校与科研机构培训人才的道路,近年遭美国干预受阻后,转往与他国强化合作。6月上旬,中国科技部长阴和俊与韩国科学技术资讯通信部长官李宗昊在北京开会,双方决定,继续实施韩国研究财团和中国科学技术交流中心的「青年科学家交流计画」,促进两国科技领域交流合作,并重新选定支援产学研实用化共同研究的新课题。
少子化高龄化 人才隐忧
另一种更直接的方式就是重金挖角抢才。对台湾来说,这些年最着名的个案,莫过于曾任台积电资深研发处长的梁孟松2017年投效中芯国际,担任联合首席执行官,替中芯开发7奈米制程技术。但此一策略虽可短期收效,惟后座力也大,除了容易在业界树敌,当前的国际情势也势必惹怒他国加大制裁的力度。
值得注意的是,在亚洲半导体供应链重塑过程中,台韩日中都面临共同的隐忧,即在人口少子化、高龄化威胁下,人才库日渐萎缩,连刘德音也坦言,半导体人才的短缺,已成为一道新的难题。
毕竟在掌握人才即是掌握产业竞争力的思维下,国家与企业要思考如何育才、求才、留才,还必须将人口政策纳入做总体考量,甚至要研究扩大引入外国优秀人才,以壮大自身人才储备,长期而言,这是半导体乃至整体科技产业发展躲不开的课题。
发表意见
中时新闻网对留言系统使用者发布的文字、图片或檔案保有片面修改或移除的权利。当使用者使用本网站留言服务时,表示已详细阅读并完全了解,且同意配合下述规定:
违反上述规定者,中时新闻网有权删除留言,或者直接封锁帐号!请使用者在发言前,务必先阅读留言板规则,谢谢配合。