川普对等关税衝击全球,第二季的外匯配置甚受投资人关注。银行外匯部门主管指出,美元仍是主力货币,其他货币则以具避险功能的日圆最受看好,如果信奉多元配置的分散风险法则,可加入欧元、澳币与加币,降低整体持有货币的风险。
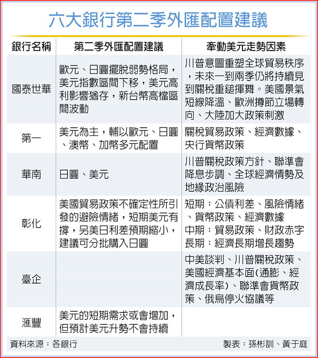
国泰世华银行表示,俄乌停火预期、德国扩大财政预算,带动欧元近期反弹,美元回落。不过,联准会不急于降息,不宜过度看空美元。日圆逐步升值方向明确,但美元强弱将影响日圆升值的速度。
滙丰环球私人银行及财富管理北亚首席投资总监何伟华说,美国短期面临的成长挑战,限制了美元走强空间。美国与欧元区之间的成长差距将会缩小。联准会接下来可能的降息,也可能降低美元的上升压力。
预计未来数月的风险胃纳好坏参半,因地缘政治不明朗因素已高涨。然而,俄乌有可能停火,美元的短期需求或会增加,但预计升势不会持续。
据何伟华预测,欧元兑美元不会大幅走强,因双方都受关税风险影响,欧洲仍面对结构性问题,目前刺激措施仍未能充分解决问题。此外,日圆表现领先美元的空间有限。
第一银行建议,第二季外币投资仍以美元为主,除具高利率诱因外,美元计价的理财商品种类多,是资产配置不可或缺的一环,但下半年美国经济降温风险升高,德国亦将採刺激性的财政政策,全球经济在关税战的不确定下,可待欧元或避险性货币日圆回檔时分批建置部位,并纳入澳币、加币的多元配置。
华南银行同样认为,第二季可配置日圆与美元。日本工资增长预计将促进消费者支出并推动通膨上升,有望使日本央行逐步升息,对日圆带来支撑;另在关税政策、联准会降息步调、全球经济情势及地缘政治风险下,预估将使美元持稳。
彰化银行表示,美国贸易政策的不确定性,带动避险情绪,短期美元有所支撑,另因美日利差预期将缩小,投资人趁日圆便宜时分批购入。川普关税政策下,新兴货币将承压,建议避开。
臺湾企银分析,川普实施关税后,中长期而言不仅不利全球经济稳定的成长,亦使美国企业成本提高,造成美国经济衰退的预期,美元指数仍维持下行趋势。
发表意见
中时新闻网对留言系统使用者发布的文字、图片或檔案保有片面修改或移除的权利。当使用者使用本网站留言服务时,表示已详细阅读并完全了解,且同意配合下述规定:
违反上述规定者,中时新闻网有权删除留言,或者直接封锁帐号!请使用者在发言前,务必先阅读留言板规则,谢谢配合。