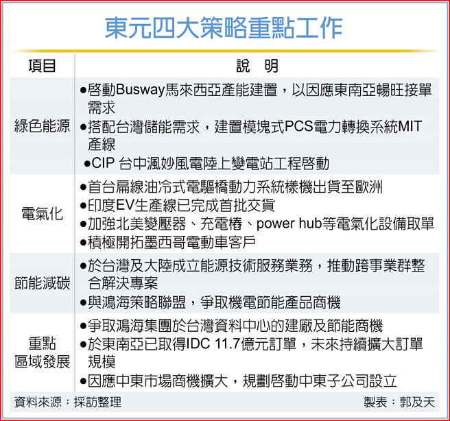
东元电机14日举行法说会,东元表示,将掌握AI资料中心、能源技服务、电动载具等三大长期趋势商机,日前与鸿海换股结盟,除争取鸿海集团于台湾资料中心、建厂及节能商机外,也会与鸿海共同争取海外资料中心建置的庞大商机,预期效益将在明年发酵。
东元总经理高飞鸢表示,自7月30日与鸿海换股结盟以来,目前建立团队中,双方本来就有合作项目在走,同时也扩大合作范围,先把商机keep住。与鸿海换股结盟后,因增资新股10%,届时东元股本将增加至232亿元,双方结盟除原先经营台湾及东南亚市场扩大外,亦积极切入成长快速的美国市场。
以建置资料中心来说,通常客户要求要快,以透过模组化的建置,人力需求降低、交期可以缩短,包括鸿海及东元能提供的约占全案的70%,其余如土建等部分会找合作伙伴。马来西亚资料中心规模不会小于台湾,东元负责机电工程,光储充设备也会全面导入;而美国市场目前尚未配置人力,主要资源来自台湾及马来西亚,初期先以台湾团队建置总指挥、统合调度的方式,寻求策略伙伴。
对于未来全球各区市场景气,东元指出,美国市场部分,川普政府的关税政策推动赴美投资,加上大而美法案、AI行动计画及洁净能源法案,预期将带动大量设厂需求;资料中心基础建设及电网强韧需求,将有利东元争取各项产品及电气化解决方案商机,相较大陆、巴西等主要竞争对手,具有关税优势。
台湾市场部分,东元预期下半年部分客户拉货动能减弱,但相关节能减碳商机持续提升中,资料中心建厂相关订单前景非常乐观。
东南亚市场虽整体经济成长趋缓,但资料中心相关发展前景看好,已成为主要国际大厂投资重点。
发表意见
中时新闻网对留言系统使用者发布的文字、图片或檔案保有片面修改或移除的权利。当使用者使用本网站留言服务时,表示已详细阅读并完全了解,且同意配合下述规定:
违反上述规定者,中时新闻网有权删除留言,或者直接封锁帐号!请使用者在发言前,务必先阅读留言板规则,谢谢配合。