根据卫生福利部统计,国人每年平均医疗保健支出接近8万元,若以平均寿命推算,一生医疗费用可能高达数百万元,对多数家庭而言是一笔沉重负担。
臺银人寿近日推出「全民照护终身医疗健康保险」,以「医疗帐户」概念设计,涵盖住院、手术处置、特定医材补助,以及祝寿与身故等四大核心保障,协助民眾因应长期医疗支出。
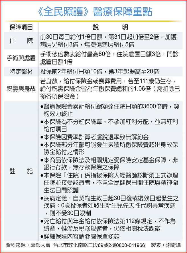
在住院保障方面,前30日每日给付1倍日额,第31日起加倍至2倍;若进入加护病房或烧烫伤病房,则分别再给付3倍与5倍日额,提供住院治疗不同阶段的弹性支持。
针对手术及处置,则依手术项目倍数表给付保险金,住院处置以日额3倍计算;部分可于门诊完成的处置,亦能获得日额1倍的补助,避免仅限住院理赔的不足。
在医材补助方面,投保后前两年给付日额10倍,第3年起提高至20倍,让被保险人在医疗需求上有更大弹性。
至于长期保障,若保险期间内身故,将依规定给付保险金或丧葬费用;若于111岁仍生存,则给付祝寿保险金,相关给付皆需扣除已领各项保险金,让保障不仅局限于医疗支出,也能延续至高龄阶段。
疾病与意外往往无法预期,但若能及早规画医疗保障,就能在突发状况发生时减轻财务压力,维持生活品质。臺银人寿表示,完整的医疗保险设计,不仅是支付医疗费用的工具,更是保障家庭安定的重要基础,提醒民眾宜及早规画,确保关键时刻能够从容因应。
发表意见
中时新闻网对留言系统使用者发布的文字、图片或檔案保有片面修改或移除的权利。当使用者使用本网站留言服务时,表示已详细阅读并完全了解,且同意配合下述规定:
违反上述规定者,中时新闻网有权删除留言,或者直接封锁帐号!请使用者在发言前,务必先阅读留言板规则,谢谢配合。