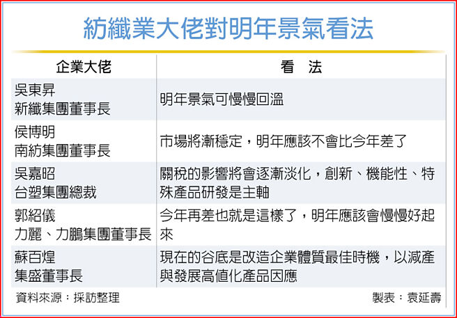
2025年台北纺织展(TITAS)14日登场,儘管台湾纺织产业目前正面临多重挑战,包括对岸产能过剩与低价全球销售,及来自美国关税压力,不过国内纺纤厂领导人,包括新纤董事长吴东升、南纺董事长侯博明、台塑集团总裁吴嘉昭、力丽集团董事长郭绍仪、集盛董事长苏百煌等人都认为,关税对景气的影响将会逐渐淡化,现在已是谷底了,再坏也不会比现在坏了,相信明年会逐渐好起来。
国内纺纤业者分析,从目前全球品牌服饰厂的下单量能来看,纺纤厂明年的营运格局还是呈「上瘦下肥」,上中游的聚酯、尼龙、加工丝厂的营运、订单量及价格都还不稳定;成衣等下游厂家的前景,则是审慎乐观。
纺纤业领导人指出,大陆产能低价倾销,是破坏市场的最大主因,国内供应链不能「硬碰硬」,要从创新、高值化、永续机能、特殊产品研发才是主轴。
吴东升指出,今年国内的纺纤产业受到关税的衝击,加上国内部分纺品被中国大陆渗透、市场竞价,产业陷双重夹击,整体景气可说是DOWN到谷底。
不过,随着关税影响地淡化,加上纺纤厂自我的营运调整,吴东升认为,现在应该就是谷底,未来不会更差了。「总会找到出路的」,明年预期就可以逐渐恢復。
力丽、力鹏集团董事长郭绍仪表示,今年再差也就这样了。随着客户对关税的接受度稳定,已见下单动能,明年应该会慢慢好起来。
吴嘉昭表示,纺织产业仍然要朝创新前进,机能性、特殊产品研发仍是主轴,此外,工厂的管理方面,要朝数位化、AI前进,整体来说,纺织上游化纤产业如果没有创新的话就没办法生存。
对于明年的景气,南纺董事长侯博明则相对保守,认为不确定因素还很多。他也提醒,在最艰困的时期,更要谨慎考量企业未来发展的方向,朝更精致化、高值化创新,同时更要多元化发展转型,让企业与时俱进,在谷底重新出发。
尼龙、加工丝大厂集盛集团董事长苏百煌指出,危机就是转机;现在的谷底,更是检讨、改造企业体质的最佳时机。面对大陆尼龙产能对外倾销,集盛一方面减产因应,一方面发展高值化产品,如MICROFIBER、微纤维等品项,开拓欧盟、日本等市场,目前客户反应热烈,预期未来可逐渐在市场打出一条不一样的路。
发表意见
中时新闻网对留言系统使用者发布的文字、图片或檔案保有片面修改或移除的权利。当使用者使用本网站留言服务时,表示已详细阅读并完全了解,且同意配合下述规定:
违反上述规定者,中时新闻网有权删除留言,或者直接封锁帐号!请使用者在发言前,务必先阅读留言板规则,谢谢配合。