大陆导演王岳伦在2013年带着女儿Angela登上实境节目《爸爸去哪儿》爆红,连带也让身为主持人的妈妈李湘知名度大开,不过人红是非多,身加上亿的王岳伦、李湘过去让女儿穿一身名牌还引发热议,甚至挨轰根本是在「炫富」,而现在李湘却被陆网爆料,她在三亚租民宿做直播,但退房后屋主却发现,房间都是垃圾、环境凌乱不堪,对此,李湘今(23日)中午也亲上火线发声明回应了。
三亚民宿业主在网上拍片控诉,把房子租给知名主持人做直播,但退房后却发现房间都是垃圾、地上都是纸箱、桌面满是杂物,环境凌乱不堪,儘管老板没有指名道姓是谁,但眼尖网友却发现房间的环境,和李湘日前的直播完全一样,消息一出引发网热议。
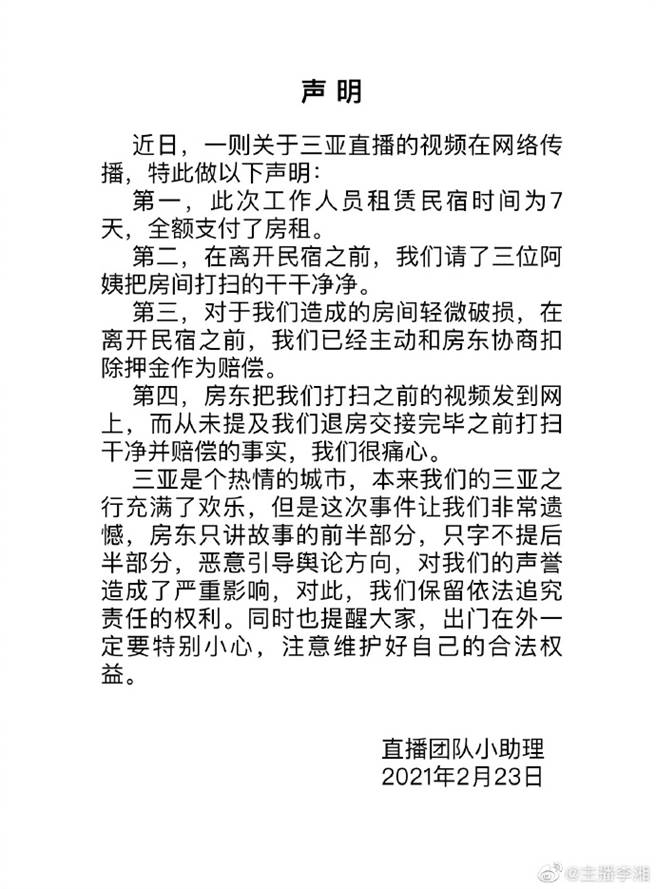
针对指控,李湘今中午在微博发声明,她表示,民宿共租7天、并已全额付清房费,李湘指出,在离开民宿前,她们已请了三位阿姨把房间打扫乾净「对于我们造成的房间轻微破损,在离开民宿之前,我们已经主动和房东协商,扣除押金作为赔偿」。
李湘驳斥把房子弄乱就离开「房东把我们打扫之前的视频发到网上,而从未提及我们退房、交接完毕之前打扫乾净并赔偿的事实「我们很痛心」,李湘最后也强调,房东只讲故事的前半部分,只字不提后半部分,恶意引导舆论方向,李湘并不排除提告。
发表意见
中时新闻网对留言系统使用者发布的文字、图片或檔案保有片面修改或移除的权利。当使用者使用本网站留言服务时,表示已详细阅读并完全了解,且同意配合下述规定:
违反上述规定者,中时新闻网有权删除留言,或者直接封锁帐号!请使用者在发言前,务必先阅读留言板规则,谢谢配合。