彰化县议员第8选区国民党籍县议员谢彦慧,以廖姓好友当人头自2015年到2017年,共诈领86万多元助理费。去年一审遭彰化地院判刑4年半,上诉后二审遭判刑2年、缓刑5年期间交付保护管束,并应支付国库100万元及接受法治教育4场次,褫夺公权1年。
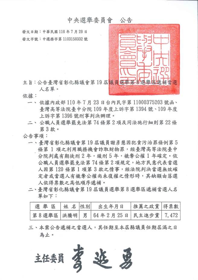
彰化县民进党籍立委、议员,29日在社群网路广发中央选举委员会的公告,彰化县议会第19届议员选举第8选区,因谢彦慧遭判刑定谳、褫夺公权无法尚未復权,因此缺额将由民进党籍洪腾明,依法递补。
根据判决书,谢彦慧首度当选、担任第18届彰化县议员期间,将多年好友廖女报为议会公费助理,4年任内由彰化县议会支付86万1250元薪资,然而助理费实际上都被谢彦慧挪为服务处与个人开销。
全案由彰化调查站移送彰检侦办起诉,去年4月彰化地院一审审结,依违反《贪污治罪条例》利用职务机会诈取财物罪,判决谢有期徒刑4年6月,褫夺公权2年,上诉后二审台中高分院改判如前述刑度确定。
由于谢彦慧家族在二林区地方深耕多年,服务颇受肯定,外界对于她遭褫夺公权一年,好奇她是否于褫夺公权结束后,将紧接着投入明年底的五合一大选?
谢彦慧表示,尊重并虚心接受司法判决,目前尚无太多想法,会先让自己沉淀一下,但家族在二林服务超过20年,强调服务不会中断;儘管遭停职、免职期间,仍然天天勤奋在地方服务。
谢彦慧指出,服务民眾已经成为习惯,乡亲的恳托与冀望她与家人都放在心上,虽然褫夺公权明年就结束,但必须等到缓刑结束后才能投入公职选举,也就是说最快要到2026年的大选才有机会再次参选。
她也透漏,2022年的选战即使她无法参选,但家族不会缺席选战,正在思考、讨论将推选家族成员代表参选,人选尚未定案,若有新的消息都会再跟乡亲报告,她也感谢各界对她的关心。
发表意见
中时新闻网对留言系统使用者发布的文字、图片或檔案保有片面修改或移除的权利。当使用者使用本网站留言服务时,表示已详细阅读并完全了解,且同意配合下述规定:
违反上述规定者,中时新闻网有权删除留言,或者直接封锁帐号!请使用者在发言前,务必先阅读留言板规则,谢谢配合。