指挥中心昨宣布「AZ+ mRNA疫苗」将开放混打,对象为第一类至第三类的人优先。对此,胸腔科医师苏一峰吐槽说,政策开放的太慢了,许多医护都打完两剂AZ了,感觉这波二、三类才是最大受益者。贴文引起网友讨论,原来都是为了官员吗?
苏一峰昨天在脸书上发文表示,经过专家会议决定,中央流行疫情指挥中心宣布,初步混打疫苗的的方向为「AZ+ mRNA疫苗」,对象为第一类至第三类的族群,尤其是高风险的一线医护有机会可以优先混打。
苏一峰指出,他早就已经打完两剂AZ疫苗了,因此根本没有混打的机会,先前不过都是帮高风险的医护争取机会而已。不过,政府的决定实在有些慢了,因此他也忍不住吐槽说,政策开放的太迟了,大概二、三类的人才是最大受益者。「医护很多都打AZ两剂了,最后只打到二类的官员。」
不少网友认为如今才宣布可混打,感觉是造福二类官员。「美其名为了医护,还不是为了第二类政府官员,人数还越来越多,简直是莫德纳、BNT随便选,却不混打高端」、「感觉此政策是为第二类,而非第一类,医护多数已完成AZ二剂,少部份完成Moderna二剂。AZ+mRNA混打,属第一类的可能性很低。」、「一定是给二类,真以为给一类医奴」、「第二类真的很会算」、「混打加强保护力的目标从不是医护,而是官员」、「开放混打就是给二类,医护几乎都打AZ两剂,司马昭之心」。
也有医护在贴文下留言说,「我是医护,我已经打完二剂AZ,陈时中太慢了」、「已两剂者表示哀悼自己」、「一堆医护今天都被叫去打完了才说」、「医护很多都已经打两剂了,现在开放只是心酸的」。
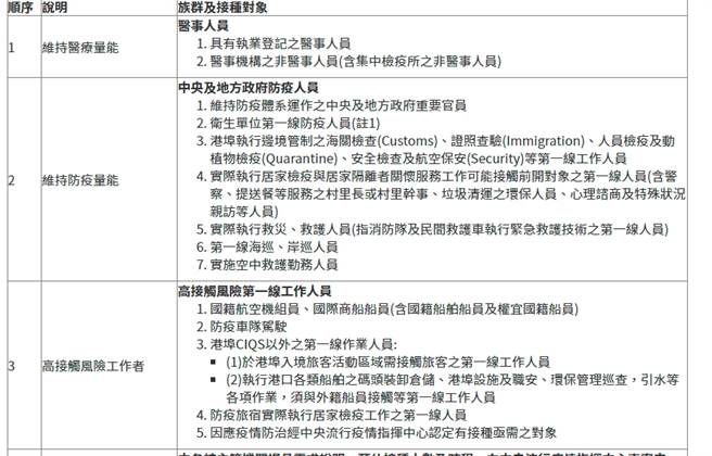
根据疾管署规定的公费疫苗接种对象资格,第一类为「维持医疗量能」,像是医护人员与医事机构中的非医事人员;第二类为「维持防疫量能」,包括维持防疫体系运作的中央及地方政府重要官员、边境管制的工作人员、村里长等;第三类则是「高接触风险工作者」,包含国籍航空机组员、防疫车队驾驶等。
发表意见
中时新闻网对留言系统使用者发布的文字、图片或檔案保有片面修改或移除的权利。当使用者使用本网站留言服务时,表示已详细阅读并完全了解,且同意配合下述规定:
违反上述规定者,中时新闻网有权删除留言,或者直接封锁帐号!请使用者在发言前,务必先阅读留言板规则,谢谢配合。