针对柯P高雄脱罩K歌事件,民眾党高市三民区市议员参选人李佳玲今(21)日透露,已收到高市府来函。(柯宗纬翻摄)
针对柯P高雄脱罩K歌事件,民眾党高市三民区市议员参选人李佳玲今(21)日透露,已收到高市府来函。(柯宗纬翻摄)
针对柯P高雄脱罩K歌事件,民眾党高市三民区市议员参选人李佳玲今(21)日透露,已收到高市府来函。(柯宗纬翻摄)
针对柯P高雄脱罩K歌事件,民眾党高市三民区市议员参选人李佳玲今(21)日透露,已收到高市府来函。(柯宗纬翻摄)

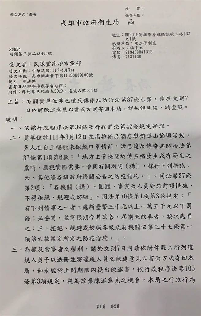
台北市长柯文哲3月12日在高雄翰品酒店出席民眾党办的华山论坛活动,事后遭爆唱歌却没戴口罩,高市卫生局日前表示,已依据现场举证开出举发通知书。民眾党高市三民区市议员参选人李佳玲今(21)日透露,已收到高市府来函,「陈其迈开罚柯文哲主席,罚款佳玲来承担!」

根据这份公文显示,高市卫生局4月初发函给民眾党高雄市党部,由于3月12日在高雄翰品酒店举办华山论坛活动,多人在台上唱歌未佩戴口罩情节,已违反传染病防治法,可处3000元至1万5000元罚锾。

「错了就是错了!NO EXCUSE!(没有藉口)」李佳玲在脸书PO文表示,3月12日举办的华山论坛会后晚宴,因为柯主席与干部、参选人一同高歌却未戴口罩,遭到民眾检举,因而受到高雄市卫生局的开罚。

李佳玲提到,民眾党为台湾第三大党,主张新政治,要带给人民不一样的政党。法律本来就不为特定党派、人物服务,要成为人民可以遵循的唯一标准,「佳玲跟主席从头到尾一样主张,错了就是错了!」

她也认错说,当时全台疫情看似平缓,当天现场佳宾难得相聚,气氛欢喜热络,柯主席受到现场主持人的强力邀请,盛情难却,与干部及参选人同乐高歌,但确实疏忽了防疫新生活的模式已是日常,应当注意唱歌时的飞沫,好好戴上口罩,随时保持社交距离。

她强调,面对问题才能解决问题,错了就是错了,若违规,该受罚绝不逃避。她身为高雄市议员参选人,没能以更高规格检视活动流程的进行,「这个责任,佳玲同样承担,不让柯主席因此连累」,也会以此例为借镜,未来参加各种活动会更以高规格的防疫措施及态度自我要求,下不为例。

#新冠肺炎 #台湾 #疫情 #柯文哲 #民眾党