台中市丰原区南阳国小26日已有2个确诊案例,校方今天发出停课通知单宣布27日起全校停课一周至5月6日,改採线上教学,有家长反映突然停课令人措手不及。校方指出,按照规定只能照办;教育局则表示,因国小学童没有打疫苗,停课标准较严格,也是基于学童健康考量。
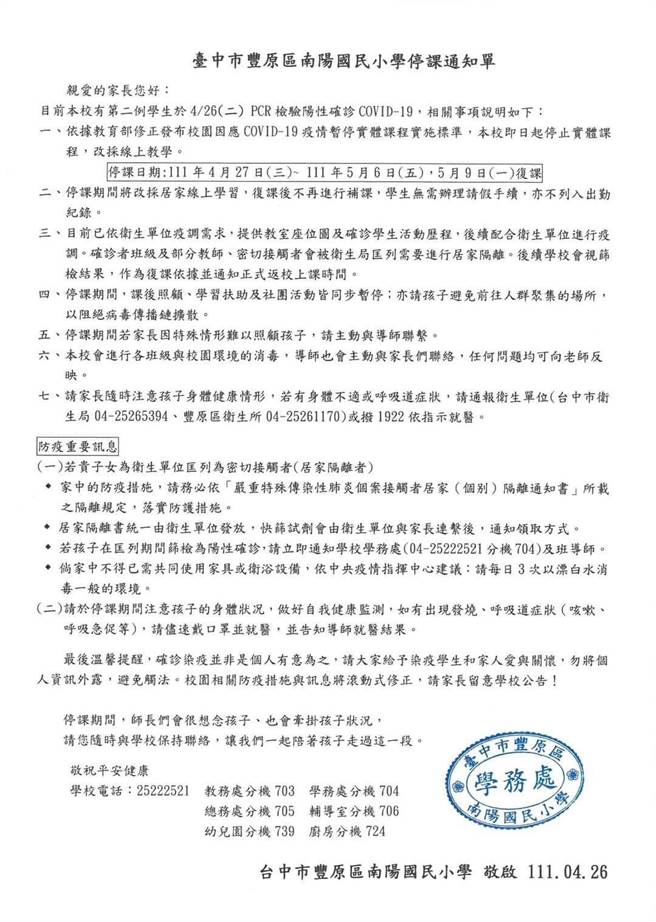
南阳国小今天公告,学校因出现第二例确诊,依教育部修正发布校园因应COVID-19疫情暂停实体课程实施标准,学校即日起停止实体课程,改採线上教学,停课期间为4月27日至5月6日止。
由于南阳国小是大校,学生人数高达3000人,家长收到校方通知「哀鸿遍野」,双薪家庭不知要怎么安置孩子;不过也有家长说,为了孩子安全,也是没有办法的事。校方无奈指出,按照规定只能照办。教育局则表示,因国小学童没有打疫苗,停课标准较严格,也是基于学童健康考量。
发表意见
中时新闻网对留言系统使用者发布的文字、图片或檔案保有片面修改或移除的权利。当使用者使用本网站留言服务时,表示已详细阅读并完全了解,且同意配合下述规定:
违反上述规定者,中时新闻网有权删除留言,或者直接封锁帐号!请使用者在发言前,务必先阅读留言板规则,谢谢配合。