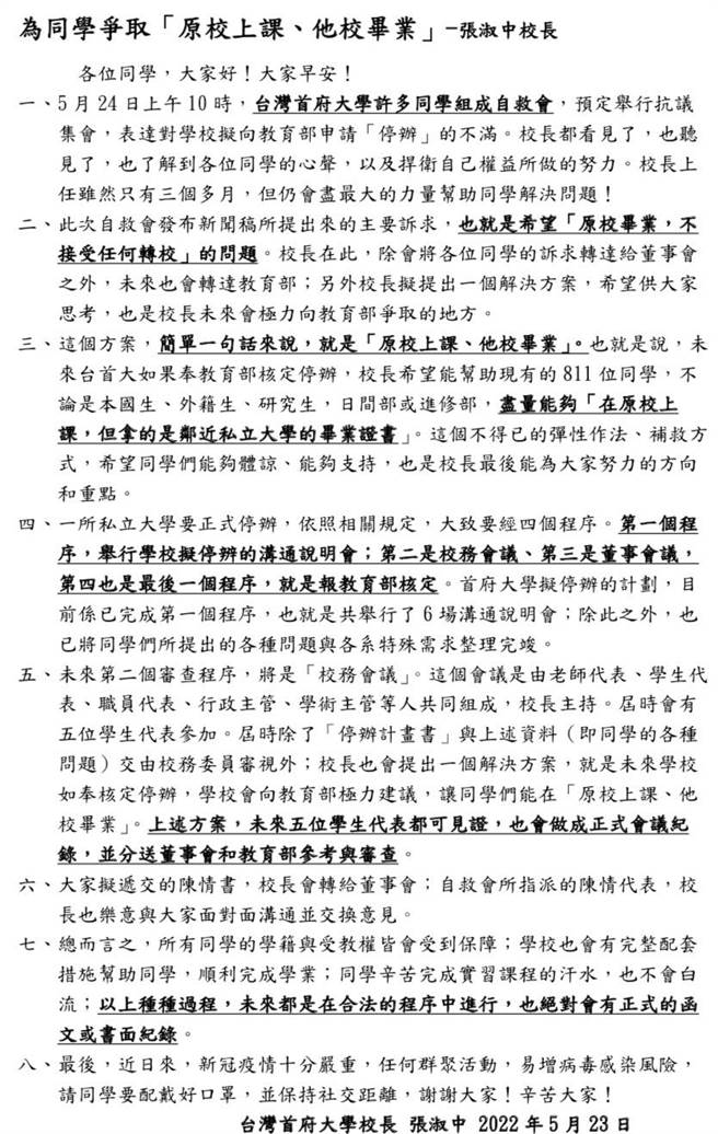
台湾首府大学片面宣布停办,引发师生反弹,台首大校长张淑中23日发给全体学生一封信表示,未来台首大如果奉教育部核定停办,会向教育部极力建议,让同学们能在「原校上课、他校毕业」。对此,学生自救会回应「不接受」,认为尚未看到校方提停办计画书佐证前,一切都是空口说白话!
学生自救会指出,「原地就读 他校毕业」此方案,目前尚未看见校方提出停办计画书佐证前,一切都是空口说白话;不要玩文字游戏,给出明确的白纸黑字,校长声明中「尽量」「极力争取」等文字,都给同学充满困惑与未知。
学生自救会说,依照「专科以上学校总量发展规模与资源条件标准」,学校召开重大校务会议并无明确日程,且未于召开前一个月公告周知,这在行程处理上是非常严重的疏失。
最后,学生自救会向教育部喊话,恳请教育部帮助台首大学师生,他们希望的是教育部实质介入,而不是校长没有诚信的说法!
发表意见
中时新闻网对留言系统使用者发布的文字、图片或檔案保有片面修改或移除的权利。当使用者使用本网站留言服务时,表示已详细阅读并完全了解,且同意配合下述规定:
违反上述规定者,中时新闻网有权删除留言,或者直接封锁帐号!请使用者在发言前,务必先阅读留言板规则,谢谢配合。