不少明星除了发展演艺事业,还会开拓各种副业,像是大陆男艺人陈赫创办的火锅店「贤合庄」,吸引大批加盟主加盟,2年内就展店800多家;未料近日陈赫遭爆收3.7亿人民币(约16.3亿元台币)加盟金就退股闪人,引发加盟主们质疑「割韭菜」,集体到总部抗议;对此贤合庄昨(8日)发声明否认了。

陈赫2015年和叶一茜、主持人朱桢合伙投资火锅品牌「贤合庄」,在明星光环的效应下,加盟店快速成长,根据陆媒《中国新闻周刊》报导,贤合庄的加盟费依照城市级别而不同,从人民币38万元到55万元(约台币167万元至台币243万元)都有,加上其他的展店开销,初期就得拿出近400万元人民币(约台币1770万元),但总部挂保证10-15个月就能回本,还是吸引眾多加盟主签约,2020年一度破8百家;未料展店太快、太密集,加上疫情肆虐,许多加盟店入不敷出,一家家倒闭。

今年5月初,好几位贤合庄的加盟商都到成都总部的门口抗议,高喊「陈赫还我血汗钱」的口号,质疑公司违法开放加盟,导致其他加盟主经营困难而不支倒闭;想不到陈赫在这个节骨眼正式宣布退出股东,还被传赚饱3.7亿人民币(约16.3亿元台币)就离开,让更多加盟主愤恨不平,怀疑自己被「割韭菜」,雪球越滚越大颗。

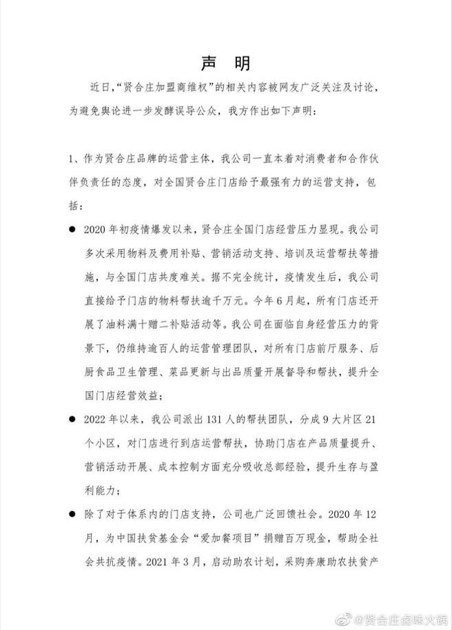
面对外界的负面声浪,贤合庄昨(8日)在微博特地PO声明澄清,表示网路传言陈赫收取3.7亿人民币(约16.3亿元台币)的加盟费是恶意谣言,陈赫未经手公司的任何款项,且2019年起就没再直接经营贤合庄,所以外界冠上「割韭菜」、「跑路」等字眼均是攻击行为,公司将透过法律途径维护合法权益。

贤合庄针对加盟风波事件做出澄清。(图/微博@贤合庄滷味火锅)
贤合庄针对加盟风波事件做出澄清。(图/微博@贤合庄滷味火锅)

贤合庄针对加盟风波事件做出澄清。(图/微博@贤合庄滷味火锅)
贤合庄针对加盟风波事件做出澄清。(图/微博@贤合庄滷味火锅)

贤合庄针对加盟风波事件做出澄清。(图/微博@贤合庄滷味火锅)
贤合庄针对加盟风波事件做出澄清。(图/微博@贤合庄滷味火锅)

#陈赫 #加盟主 #合庄 #台币 #展店