交通部规划台铁2024年公司化,台铁企业工会争取加薪留人才,交通部长王国材日前表态同意检讨主管加给与基层低薪,但台铁最新的留才方案今日外流,内容可见副局长(含)以下主管加给全部调升,另有8247名基层可领关键职务津贴,但方案漏掉站务员、列车长等7000多人,引发基层批评。台铁回应,有关留才方案尚未定案,会做完整妥善考量。
台铁薪资结构偏低,长期以来难以留住人才,确定公司化之后更传出许多人想跳槽,而主管加给低又得扛责任,许多员工不想升为主管,令内部管理相当头疼。工会多次向交通部及台铁喊话加薪,王国材也公开表示支持。
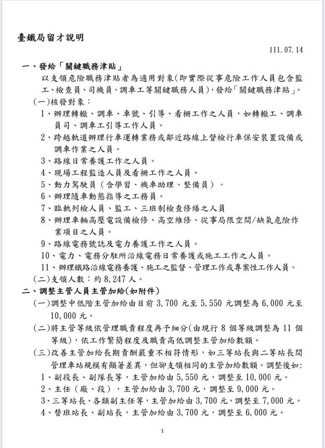
今日一份外流的留才方案显示,除了台铁局长之外,从副局长到所属分支机构的替班站长、副站长等,主管加给都有提升;另一份「关键职务津贴」,则列出实际从事危险工作人员的职务种类。两份文件中并未提及站务员、列车长等运务人员,引发基层不满。
台铁产业工会批评,留才说明仅针对「关键职种」和「各级主管」进行调薪,站在第一线服务旅客的运务员、支撑台铁后勤运作的行政人员等几乎全被排除,高达7000多人被遗忘。
产工指出,此举等于告诉员工和社会大眾,服务旅客原来不重要,剪收售票运转行车通通不重要,更是国家带头分化工人,只调整部分人员的薪资,对薪资略高于基本工资的营运人员更无调整作法,违背王国材部长说的「支持改善低薪」。
产工强调,所有基层都是关键,共同支持台铁的营运和安全,都应该要调薪,国家真的要改善低薪,就请台铁局尽速调高营运人员薪资、资位人员待遇要比照邮政公司,而非花心思分化工人,让基层更愤怒。
台铁回应,有关留才方案尚未定案,会做完整妥善考量。
发表意见
中时新闻网对留言系统使用者发布的文字、图片或檔案保有片面修改或移除的权利。当使用者使用本网站留言服务时,表示已详细阅读并完全了解,且同意配合下述规定:
违反上述规定者,中时新闻网有权删除留言,或者直接封锁帐号!请使用者在发言前,务必先阅读留言板规则,谢谢配合。