【全程字幕】陈时中闯红灯密录器竟消失? 徐巧芯傻眼:天下就有这么巧的事 @中时新闻网 ​

民进党台北市长候选人陈时中遭爆,16日晚间赴内湖区勘灾,座车违规大迴转,警察拦下却仅劝导未举发,后又闯红灯更违停在公车停靠站8分钟。国民党市议员徐巧芯今要求员警公布密录器,却被分局告知密录器没开,甚至连警车行车记录器都已洗掉,让徐巧芯大酸「都是台北市民却两套标准,碰到陈时中总是所有资料就不见,就像3+11会议纪录一样直接消失。」

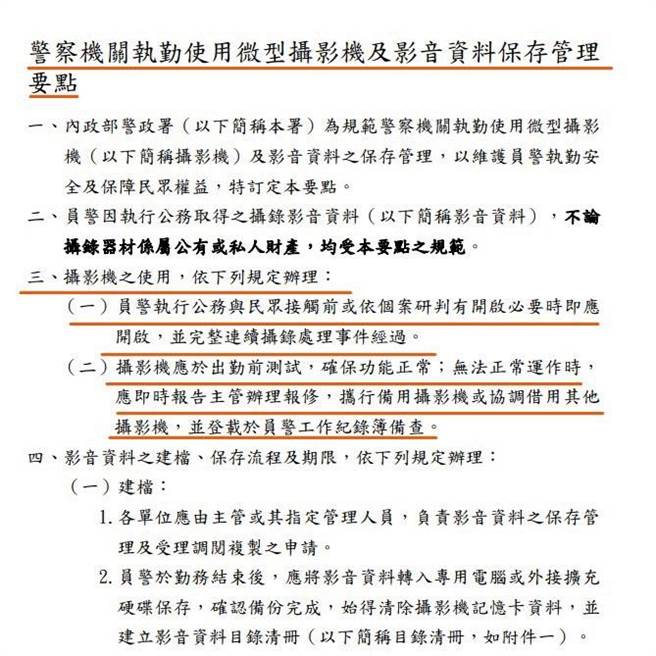
徐巧芯表示,警方一开始说密录器没开,连警车的行车记录器画面都被洗掉,但是根据警用车辆使用行车记录器及影音资料保管理要点,汽车的行车记录器资料要保存一个月;另根据执勤使用微型摄影机及影音资料保存管理要点也载明,员警执行公务与民眾接触前或依个案研判有开启必要时即应开启,并完整连续摄录处理事件经过。

徐巧芯也向警方厘清,当时执勤员警确实有拦下陈时中座车,并且敲对方车窗示意,双方也都有对话,但是警方事后以情况紧急,所以没有开密录器搪塞,且更强调当下并未察觉座车闯红灯。 这样徐巧芯大嘆,自己当初违规停车,密录器不只有开还公布出来,但是陈时中这次什么都没有,不是很奇怪吗?

陈时中违规没密录.没行车纪录?! 网讽:跟3+11一样消失│中视新闻 20221019

徐质疑,有一个关键是内政部长徐国勇的女儿在陈时中团队,警察或许是因为这样就怕了,直接全部处理掉,因此对于警方说法并不採信。 质疑陈时中藉徐国勇之力,把警察当成对付政敌的工具,但自己座车违规还闯红灯,却想要蒙混过关,对于同样都是台北市民却两套标准,碰到陈时中总是所有资料就不见了,就像3+11会议纪录一样直接消失。

执勤使用微型摄影机及影音资料保存管理要点中载明,员警执行公务与民眾接触前或依个案研判有开启必要时即应开启,并完整连续摄录处理事件经过。(北市议员徐巧芯提供)
执勤使用微型摄影机及影音资料保存管理要点中载明,员警执行公务与民眾接触前或依个案研判有开启必要时即应开启,并完整连续摄录处理事件经过。(北市议员徐巧芯提供)
警用车辆使用行车记录器及影音资料保管理要点,汽车的行车记录器资料要保存一个月。(北市议员徐巧芯提供)
警用车辆使用行车记录器及影音资料保管理要点,汽车的行车记录器资料要保存一个月。(北市议员徐巧芯提供)

#九合一选举 #台北市 #陈时中 #密录器 #徐巧芯