上周五的朝野协商中,卫福部在倾听在民间团体与各界的担忧下,仅保留特殊紧急需求情况的修法方向,但医改会透露,卫福部在执政党施压下,打算于明日的协商将第9条改回原院版条文。(医改会提供/林周义台北传真)
上周五的朝野协商中,卫福部在倾听在民间团体与各界的担忧下,仅保留特殊紧急需求情况的修法方向,但医改会透露,卫福部在执政党施压下,打算于明日的协商将第9条改回原院版条文。(医改会提供/林周义台北传真)

再生双法预计明日进行朝野协商,外传卫福部在执政党施压下,打算在明日将《再生医疗法》第9条的附款许可规范改回政院版条文。医疗改革基金会今日晚间紧急发出声明稿,表示严正抗议。若执政党一意孤行开侧门,医改会将联合消费者、法律、劳工团体等多个民间团体发动抗议行动,呼吁执政党勿让政治凌驾在病安与伦理之上。

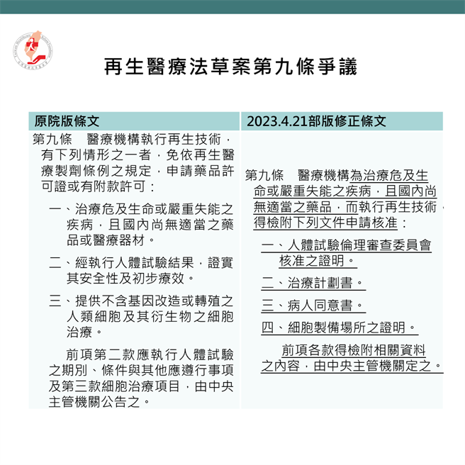
《再生医疗法》草案出炉后,许多专家都对第9条的附款许可抱持争议,条文允许厂商在3种情况免申请药品许可证,第1种情况是生命危急,另2种情况则包括经执行人体试验证实初步疗效、提供不含基因改造或转殖的人类细胞及其衍生物的细胞治疗。由于要求过于宽松,外界质疑是为厂商开大门。

上周五的朝野协商中,卫福部在倾听在民间团体与各界的担忧下,仅保留特殊紧急需求情况的修法方向,但医改会透露,卫福部在执政党施压下,打算于明日的协商将第9条改回原院版条文,对此医改会予以严正抗议。若明日朝野党团协商,执政党仍一意孤行地开侧门、回到原院版条文,医改会将联合消费者、法律、劳工团体等多个民间团体发动抗议行动。

医改会表示,正如卫福部长薛瑞元于上周五朝野党团协商中所言,在原部版第9条的第2、3款,范围过大、太过普遍,有门放得太宽的疑虑。若已经证实安全且有疗效,就应该走第8条的路,而非造成各界的疑虑,担忧未来可能会直接引用第9条,而不按第8条来做,将无法有效把关品质与安全。

医改会重申,该草案推动再生医疗应用的前提,应如立法宗旨所揭示,要兼具安全性、必要性、有效性,并建立于公眾信任与合理保障当事人权益的均衡基础上,以实证为基础,慎重且具体地从源头把关程序及品质,才可能扩大再生医疗技术的适用范围,郑重呼吁执政党勿让政治凌驾在病安与伦理之上。

#执政党 #医改会 #卫福部 #再生医疗法 #条例