第三届运动彩券经销商遴选正式开始受理报名。即日起到5月26日展开为期一个月的「网路登录纸本寄件」的报名方式。凡年满18岁、运彩发行期间曾为经销商或符合具体育运动专业知识资格的中华民国国民,皆可经由台湾运彩网站报名参与遴选。为使民眾更加瞭解遴选相关资讯,台湾运彩将于5月2日至8日举办22场经销商遴选说明会,有兴趣的民眾可以到场聆听。
台湾运彩表示,第三届运动彩券经销商遴选预计选出2,000位一般参与经销商申请者,包括曾为运动彩券经销商以及具体育运动专业知识者,符合资格的申请者若超过2,000人,将先公开抽籤,抽出2,000名正取及2,000名备取,再对具体育运动专业知识者进行专业测验评定,通过后取得正、备取经销商的资格。
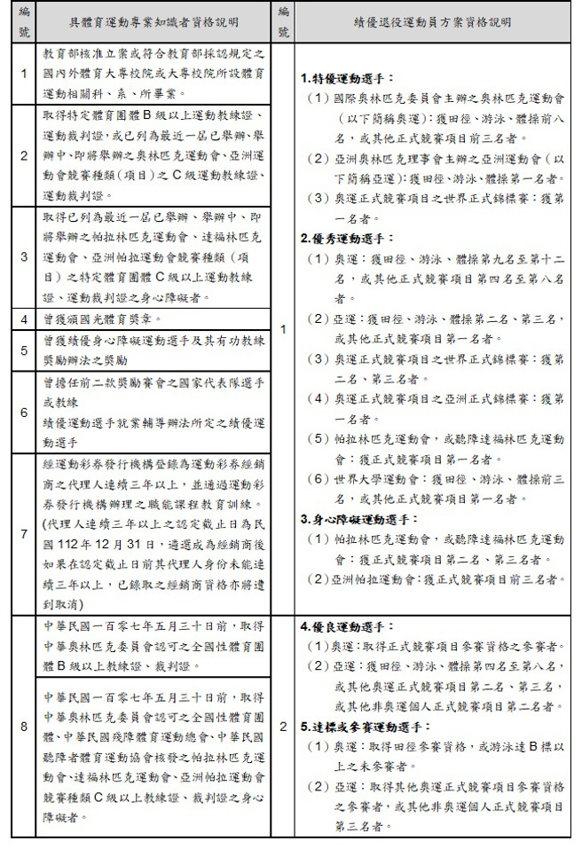
为照顾绩优退役的运动员们,第三届运动彩券经销商遴选规划具体育运动专业知识者得以「绩优退役运动员方案」提出申请,分别有特优、优秀、优良、达标或参赛、身心障碍运动选手等5类运动员,其中符合绩优退役运动员方案之特优、优秀、身心障碍运动选手不限名额,经绩优资格评定通过后即录取;至于符合绩优退役运动员方案之优良、达标或参赛运动选手在400个名额内,只要经绩优资格评定通过即录取,若超过400名则公开抽籤。
有意愿参与第三届运动彩券经销商遴选者,请务必事先详读遴选简章及报名申请书所列之声明与同意事项,并于时限内(5/26前)完成上网申请并缴交报名费500元(5/26 23:59前),且于5月31日前完成邮寄纸本申请书及相关证明文件(邮戳为凭),才算完成报名。相关文件与报名详情,请上台湾运彩官网www.sportslottery.com.tw查询。
发表意见
中时新闻网对留言系统使用者发布的文字、图片或檔案保有片面修改或移除的权利。当使用者使用本网站留言服务时,表示已详细阅读并完全了解,且同意配合下述规定:
违反上述规定者,中时新闻网有权删除留言,或者直接封锁帐号!请使用者在发言前,务必先阅读留言板规则,谢谢配合。