新北市议员黄淑君指出,新北市工务局近几年多来离职人数超过100人,希望新北市政府善待公务员。(新北市议员黄淑君提供/蔡亚桦新北传真)
新北市议员黄淑君指出,新北市工务局近几年多来离职人数超过100人,希望新北市政府善待公务员。(新北市议员黄淑君提供/蔡亚桦新北传真)

不要铁饭碗!新北市议员黄淑君今(17)日下午在议会质询爆料,新北市公务员爆发离职潮,2019年至今年上半年公务员离职多达682人,且主计处加班时数惊人,每人每月加班16.66小时,几乎天天加班,市府应多鼓励同仁留住人才。主计处长吴建国承诺,2个月内研究检讨公务员人力。

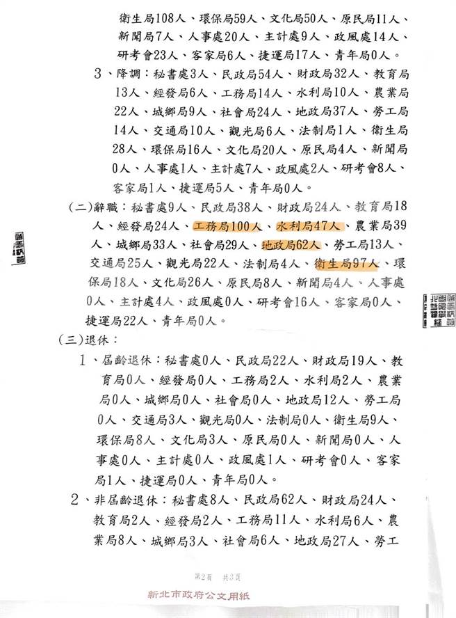
黄淑君指出,公务员是国家最大资产,各级公务员都非常重要,但她昨天拿到一份公文,新北市人事处统计2019年至今年上半年公务员离职多达682人,其中工务局离职人数遥遥领先、超过100人,其次是卫生局97人,地政局、水利局加起来也超过100人。

黄淑君进一步指出,主计处加班时数在所有市府局处是名列前茅,每人每月平均加班时数16.66小时,几乎天天加班,而且近5年来主计处都是新北市局处排名前三名,其中两年都是加班时数的冠军。

吴建国表示,主计处业务基本上淡、旺季不是很明显,1年12个月编完预算还要做决算、统计业务等,统计的人力确实比较吃紧,因此在加班也经常鼓励同仁,用行政措施减轻同仁工作量。

工务局长祝惠美则说,这是从2019年累加到今年的人数,离职率约1%,工务局因为母数比较大,2022年离职率约4%,因为当年营建业相当繁荣,因此同仁都会离职。

黄淑君为公务员请命,新北市公务人员是最重要资产,拜托新市政府善待,主计处可以进行专题研究针对新北公务员高流动率做检讨,不要让逃离新北成为公务员笑话。祝惠美说,她已经非常努力,吴建国最后也答应2个月做专题研究检讨。

#新北市 #公务员 #加班 #离职 #主计处