台湾庙会阵头千奇百种,各式各样都有,近几年在南部有一团官将首的成员,全部都是女生,在这几年相当有名,也让很多民眾认为阵头都是男生的观念,彻底改观,而在今天(3日)脸书某社团,有网友PO出2段影片,疑似是该团成员突然失控,造成现场一片混乱,至于此状况是网友说的卡阴、还是神明降驾这就不得而知了。

网路流传的这2段影片,可以看到现场状况相当混乱,有画脸扮官将首的女成员们,每个神情都相当奇怪,有的大叫,有的在地上写字,庙方及其他团员纷纷上前帮忙。

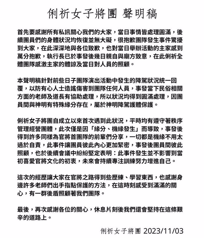
女子官将首团体在脸书发出声明。(翻摄脸书俐祈女子将团 LICHI)
女子官将首团体在脸书发出声明。(翻摄脸书俐祈女子将团 LICHI)

而影片中的女子官将首团体,于晚间也在脸书发表声明,声明一开头就相当有诚意,首先感谢所有人的关心,当天事情皆处理圆满,团员们的身体后续都已恢復无大碍,对于发生此事件,跟所有人深深的致歉。全团队也感谢庙方的体谅及当天的照顾,而后续就是说明当天的状况,并表示一切都是「缘份、机缘发生」,并在最后感谢大家的关心,他们会持续坚持在这条艰辛的道路上。

两段影片被民眾PO在脸书社团讨论。(翻摄画面)
两段影片被民眾PO在脸书社团讨论。(翻摄画面)

网民看了影片很多人认为成员是卡到「不乾净」的东西,团长表示,当天出阵前的一切流程都有完整的执行,现场突发状况相当临时,发生的原因也很复杂,很难解释,因为团员跟神明皆有特殊的缘分,当天可以说是神明为保护将员的降驾护体,而事后团员也都请神明作主处理,目前团员也都平安没事了。不过当天究竟是神明降驾还是有受到好兄弟的干扰,恐怕是一团谜。

★《中时新闻网》提醒您:民俗信仰仅供参考,请勿过度迷信!

#庙会 #南部 #团员 #官将首