立委徐巧芯的大姑刘向婕夫妇涉替诈骗集团洗钱遭收押,今(30日)再遭爆徐夫:台中市研考会主委刘彦澧早知情,徐还以剪接过的录音檔混淆视听,对此刘也回应,个人若涉入相干刑事案件会立即辞职,绝对没有涉入,他也说稍早周刊报导,访问人士都匿名,访谈内容不是事实,连提告都不知告谁。

徐巧芯的大姑刘向婕、杜秉澄夫妇及友人林于伦,因替诈骗集团洗钱遭收押,徐巧芯及丈夫刘彦澧第一时间切割,强调和大姑夫妻没往来,不知道他们犯罪。今(30日)有周刊报导指林于伦的家属爆料,刘彦澧及刘母去年就知情,竟透过律师要求林翻供认罪,徐巧芯还公布剪接过的录音檔,删除刘向婕跟其他男人暧昧、向丈夫道歉的内容,只揭露遭辱骂的部分,把她塑造成家暴受害者。

对此,刘彦澧在媒体一再追问下,做出回应,强调他绝对没有涉入,个人若涉入相干刑事案件会立即辞职。周刊报导访问人士都匿名,访谈内容不是事实,他连提告都不知告谁。至于报导说他帮姊姊付了律师费一事,根本子虚乌有,这部分他认识周刊所说的律师,稍早连络过,他(律师)会正式以律师函说明。

至于他会不会担心婚姻受到影响,刘彦澧也表示,谢谢,大家多虑了!

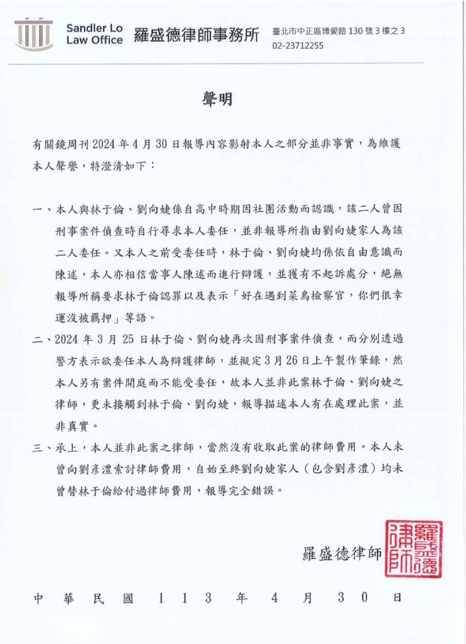
而被周刊影射协助刘彦澧要求林于伦翻供的律师罗盛德也发出声明澄清,先前受委任林于伦、刘向婕均系依自由意识而陈述,也相信当事人陈述而进行辩护,并获有不起诉处分,绝无报导所称要求林于伦认罪…。

被周刊影射协助刘彦澧要求林于伦翻供的律师罗盛德也发出书面声明澄清,报导完全错误。(罗盛德提供/冯惠宜台中传真)
被周刊影射协助刘彦澧要求林于伦翻供的律师罗盛德也发出书面声明澄清,报导完全错误。(罗盛德提供/冯惠宜台中传真)

罗盛德也在声明中表示:3月25日林于伦、刘向婕再次因刑事案件分别透过警方表示欲委任他为辩护律师,因他另有案件开庭不能受委任,报导描述他有在处理此案,并非真实。最后他也强调,本人并非此案律师,没有收取此案律师费用,也未曾向刘彦澧索讨律师费用,报导完全错误。

#徐巧芯 #刘彦澧 #洗钱 #刘向婕 #杜秉澄