男星贺军翔今(24)日上午位于民生社区的住家遭警方持搜索票搜索,并查扣私人手机,随后台北地检署说明,贺军翔被列为被「妨害性自主罪」被告,为确保证据完整才进行搜查,而稍早经纪人表示不了解详情,会配合警方调查,对此,贺军翔透过律师发声明回应了。
贺军翔声明全文:
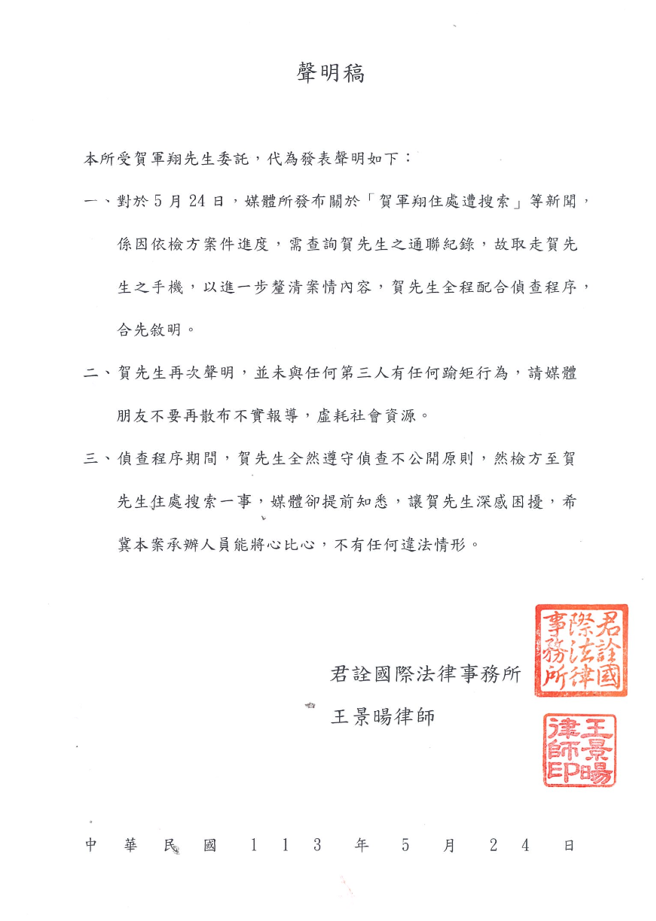
一、对于5月24日,媒体所发布关于「贺军翔住处遭搜索」等新闻,系因依检方案件进度,需查询贺先生之通联纪录 ,故取走贺先生之手机,以进一步厘清案情内容,贺先生全程配合侦查程序,合先叙明。
二 、 贺先生再次声明,并未与任何第三人有任何踰矩行为,请媒体朋友不要再散布不实报导,虚耗社会资源 。
三 、侦查程序期间,贺先生全然遵守侦查不公开原则,然检方至贺先生住处搜索一事,媒体却提前知悉,让贺先生深感困扰,希冀本案承办人员能将心比心 ,不有任何违法情形。
发表意见
中时新闻网对留言系统使用者发布的文字、图片或檔案保有片面修改或移除的权利。当使用者使用本网站留言服务时,表示已详细阅读并完全了解,且同意配合下述规定:
违反上述规定者,中时新闻网有权删除留言,或者直接封锁帐号!请使用者在发言前,务必先阅读留言板规则,谢谢配合。