农历年前行政院举行院会后记者会时,称新传处费用因总预算大侃被删除,因此无法再提供即时手语翻译员服务,引发各界议论。不过在农历年后首次行政院记者会,已重新恢復手语老师翻译,院方也强调是紧急申请到台北市政府的听语障沟通服务方案。不过国民党议员柳采葳6日揭露,行政院在开工第一天就发文北市府求援,但内容「满满政治语言,完全突显出行政院就只想政治斗争」。

柳采葳指出,行政院在开工第一天,就发函给台北市政府求救,希望能提供手语翻译员服务,「但公文满满政治语言,完全突显出行政院就只想政治斗争!」

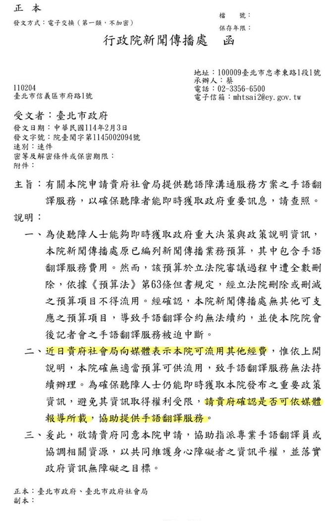
国民党台北市议员柳采葳6日揭露,针对手语翻译员问题,行政院在开工第一天就发文北市府求援,但内容「满满政治语言,完全突显出行政院就只想政治斗争」。(柳采葳提供/丁上程台北传真)
国民党台北市议员柳采葳6日揭露,针对手语翻译员问题,行政院在开工第一天就发文北市府求援,但内容「满满政治语言,完全突显出行政院就只想政治斗争」。(柳采葳提供/丁上程台北传真)

她进一步揭露,行政院的公文写到,「贵府社会局向媒体表示」、「请贵府确认是否可依媒体报导所载提供手语翻译服务」,质疑行政院「难道现在整个执政党是看报纸治国吗?民进党没有台北市议员吗?行政院的工作人员不会上北市府网站查吗?」批评不是笨就是刻意摆烂。

柳采葳批评,行政院开工第一周就开始看报纸治国,这样的执政党真的很难堪,而行政院身为全国最高行政机关,竟无法在国会捍卫自家预算、无法向立法委员合理说明预算用途,导致预算被删除,「还不知改进看报纸向要北市府提供手语翻译服务,请问政院还要让自己多难看?」

#柳采葳 #行政院 #手语老师 #公文 #北市府