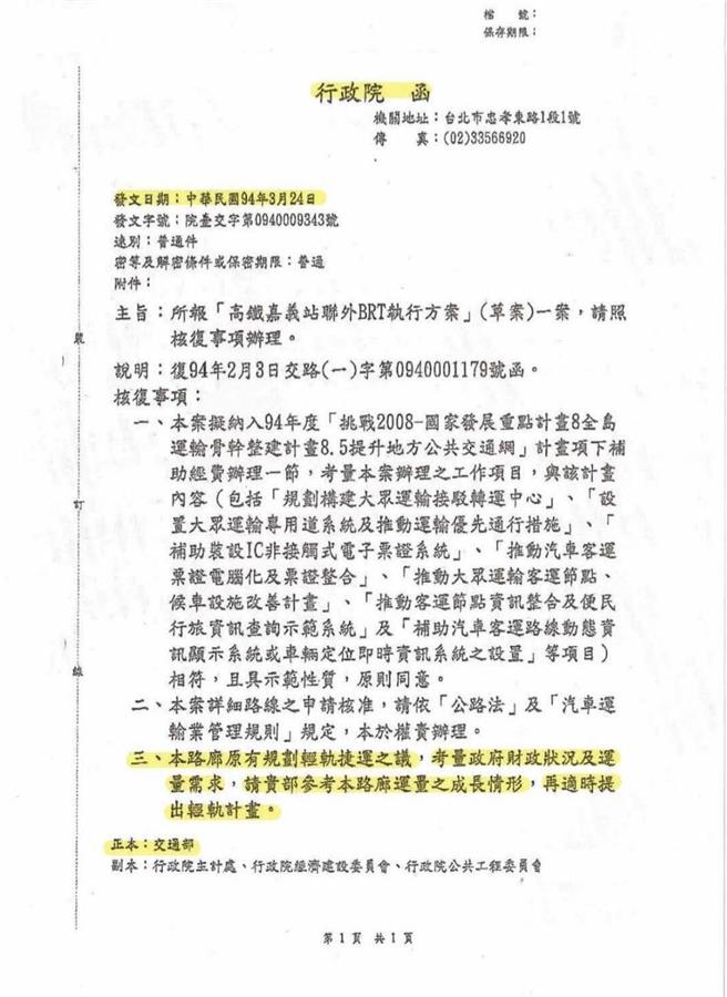
嘉市府提示行政院2005年函復交通部的公文。(嘉市府提供/廖素慧嘉市传真)
嘉市府提示行政院2005年函復交通部的公文。(嘉市府提供/廖素慧嘉市传真)

交通部铁道局18日再次回绝嘉市争取捷运蓝线轻轨建设,强调依作业要点提经费分担方案,嘉市府表示,嘉义轻轨明明是高铁联外轨道运输,依《大捷法》由中央主政兴建,却要推给地方盖,硬逼嘉市要走审查作业办法来提分担款。

嘉市府表列,除嘉义高铁外,高铁各站每一条联外轨道都是中央盖的。(嘉市府提供/廖素慧嘉市传真)
嘉市府表列,除嘉义高铁外,高铁各站每一条联外轨道都是中央盖的。(嘉市府提供/廖素慧嘉市传真)

嘉市府指出,除嘉义高铁外,高铁各站每一条联外轨道都是中央盖的,嘉义轻轨有行政院给交通部的公文为证,本来就是高铁联外轨道运输。

嘉市府再强调6大面向,政策面:高铁与台铁间连络轨道系统是中央应执行的国家重大政策;法律面:要依《大眾捷运法》由中央主政兴建;歷史承诺:请交通部依据行政院2005年同意「高铁嘉义站联外BRT执行方案」,续办轻轨蓝线建设计画规画及依路廊运量成长提轻轨计画;事权执行:轻轨跨嘉义县、市,跨区域轨道应由中央主政;公平面:高铁联外轨道运输均由中央兴建;产业经济面:嘉义市为云嘉嘉南经济消费及产业圈生活中心,轻轨串联高铁、台铁、林铁及糖铁成5铁共网,可促进区域交通及产业发展。

#嘉义市 #轻轨 #高铁 #中央 #经费