前中信啦啦队粿粿遭老公范姜彦丰指控婚内出轨,瞒着他和王子(邱胜翊)发生越矩的关系,目前夫妻俩将对簿公堂。怎料,今(13日)再度爆出双方的共同好友胡释安,竟帮忙提供粿粿和王子的约会住处,对此,他也发出声明回应了。
针对《镜周刊》报导,在粿粿与范姜彦丰协议分居后,提供粿粿住处,还能和王子安心约会一事。胡释安13日透过律师声明指出,在范姜彦丰知情的前提下,提供他和女友同居的地方,给粿粿作为暂时住处,强调自己当时仅知道双方正处理婚姻问题,对于婚外情一事毫不知情。
胡释安强调,他从未认同任何情感不忠行为,也无包庇或隐瞒任何人不当行为意图,而是在事后透过范姜彦丰才得知粿粿出轨,在知情后也立刻请粿粿搬离,并停止任何协助。最后,胡释安呼吁外界停止任何一切对他的不实臆测与报导。对此,范姜彦丰也留言力挺胡释安,「恳请大家理性面对此事,安安已私下向我说明致歉,我也理解他的处境,希望不再让身边的无辜朋友受到波及」。
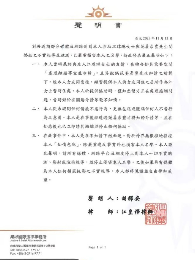
胡释安声明全文:
对于近期部分媒体及网路针对本人涉及江玮琳女士与范姜彦丰先生问婚姻之不实报导及臆测,已严重损害本人之名誉,特此发表严正声明如下:
一、本人当时基于与友人江玮琳女士的友情,在被告知其需要空间「处理离婚事宜并冷静」,且其配偶范姜彦丰先生知情之前提下,经本人女友同意后,短暂提供本人与女友同住之居所作为江女士暂时住处。本人于提供协助时,仅知悉双方正在处理婚姻问题,当时对于有关婚外情等毫不知情。
二、本人从未认同任何情感不忠行为,更无包庇或隐瞒任何人不当行为之意图。本人是在事后经透过范姜彦丰才得知婚外情等,并在知悉后也已立即请其搬离并停止任何协助。
三、在此事件中,本人是在不知情下被牵连。对于外界无根据地指控本人「知情包庇」,除严重违反事实外也损害本人名誉。本人谨此声明,请所有媒体、网路平台及网友停止对本人一切不实臆测、影射或渲染报导,并停止侵害本人名誉。之后如果再有媒体为本人任何捕风捉影之不实报导,本人都将搜证并交由律师处理。
发表意见
中时新闻网对留言系统使用者发布的文字、图片或檔案保有片面修改或移除的权利。当使用者使用本网站留言服务时,表示已详细阅读并完全了解,且同意配合下述规定:
违反上述规定者,中时新闻网有权删除留言,或者直接封锁帐号!请使用者在发言前,务必先阅读留言板规则,谢谢配合。