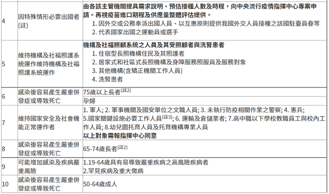
台湾陆续获得日本、美国捐赠共374万剂新冠疫苗,加上自购到货的112万剂,目前已掌握约486万剂,正大规模接种中。根据最新公布的「公费疫苗接种对象」排序,孕妇、50岁以上成年人全进入前10类对象,全国18万名孕妇甚至升至第6类,保证打得到!
传染病防治谘询会预防接种组(ACIP)召开会议,把孕妇列入第6顺位,和75岁以上长者并列;也把65岁以上长者(199万人)列入第8类接种对象。指挥官陈时中表示,新版排序暂时不会实行,估计下一波疫苗分配才会上路。
指挥中心强调,ACIP专家会议虽开放孕妇、65岁以上长者列入优先施打名单,但什么时候开始,还是要看这几天疫苗施打进度,再做评估。
除了第8类,也新增第9类(19至64岁具有易导致严重疾病的高风险疾病者与罕见疾病及重大伤病)387.5万人、第10类(50至64岁成人)530万人。
前10类对象若全数完成接种,约1492.4万人,人口覆盖率达60%,已具有一定程度的群体免疫反应。
发表意见
中时新闻网对留言系统使用者发布的文字、图片或檔案保有片面修改或移除的权利。当使用者使用本网站留言服务时,表示已详细阅读并完全了解,且同意配合下述规定:
违反上述规定者,中时新闻网有权删除留言,或者直接封锁帐号!请使用者在发言前,务必先阅读留言板规则,谢谢配合。