新北市交通警察大队公布移动式测速照相地点。(新北市交通警察大队提供)
新北市交通警察大队公布移动式测速照相地点。(新北市交通警察大队提供)
新北市交通警察大队公布移动式测速照相地点。(新北市交通警察大队提供)
新北市交通警察大队公布移动式测速照相地点。(新北市交通警察大队提供)
新北市交通警察大队公布移动式测速照相地点。(新北市交通警察大队提供)
新北市交通警察大队公布移动式测速照相地点。(新北市交通警察大队提供)

新北市警局统计疫情三级警戒期间5月15日至6月26日止,新北市全般交通事故共6963件,与三级警戒前4月2日至5月14日止全般交通事故1万3620件比较,减少6657件,肇事率降低48.9%,其中死亡事故无增减、受伤事故减少3520件、单纯财损事故减少3137件,整体来说,防疫期间全般交通事故虽大幅减少,但死亡事故并未减少,用路人仍须谨慎,小心驾驶。

新北交大表示,三级警戒期间通勤人数骤减,车流量减少,驾驶人行车间距及自由度相对提高,车速也会跟着提高,分析主要肇事原因以超速、闯红灯、未注意车前状况、转弯未依规定为主,大多与「速度管理」不当有关,而车速太快一旦发生事故,肇事严重度也较高。

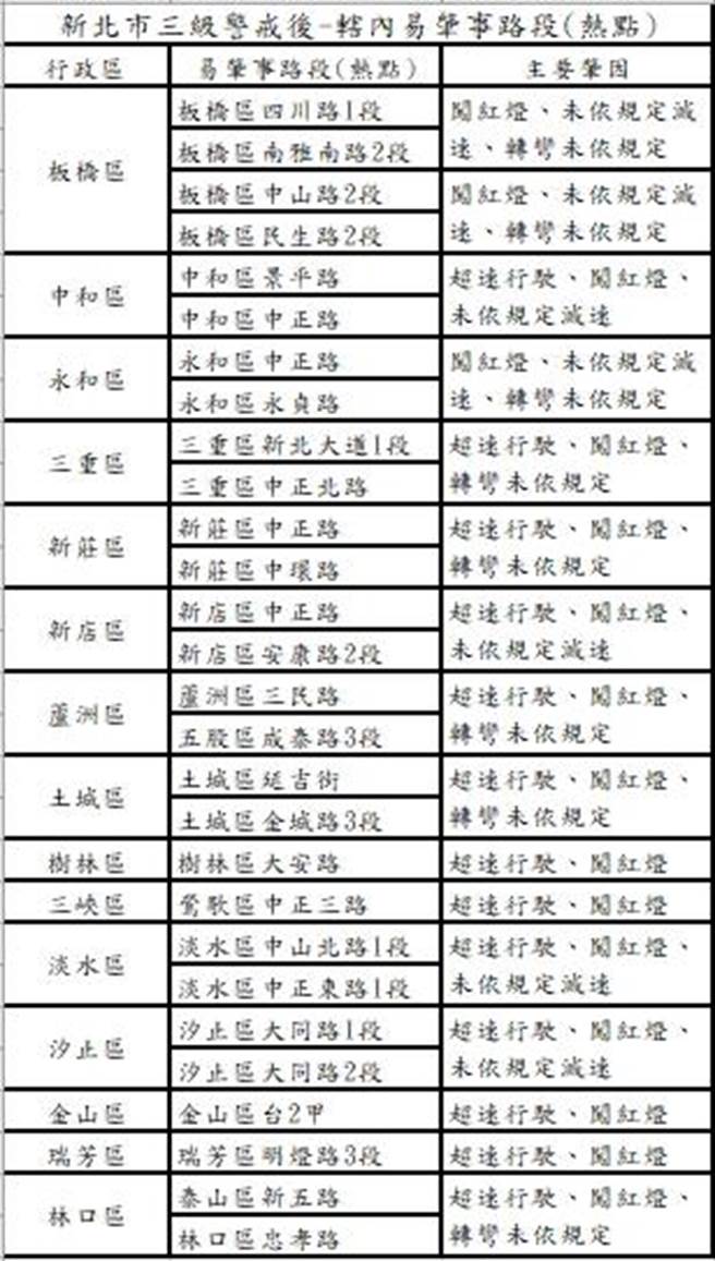
新北交大指出,警方已将易肇事热点列入巡逻守望重点,基于防疫安全避免接触,将会运用移动式测速器材、长镜头照相等科技执法方式,针对超速、闯红灯、转弯未依规定等违规径行举发,并公布近期肇事率较高路段,列为热点重点时段测速照相地点,提醒驾驶人减速慢行,预防事故发生。

#减少 #全般 #三级警戒 #交通事故 #死亡事故