1名国小代课老师因听信1名家长称她有「主仆卦」,因此开始与对方大玩「主奴游戏」,2人甚至签下露骨的「母狗守则」,她则扮演狗任对方使唤,若不从就会被威胁有厄运,她最后提告遭对方2度在摩铁内性侵;不过法院参酌2人的对话讯息,发现内容亲密,不像有性侵、强迫事实,判该名家长无罪,可上诉。

判决书指出,小芳是某国小代课老师,在前年认识1名学生家长,该家长自称擅长卜卦算命,佯称她有「主仆卦」,需改变房间床位和找到1名生肖属马的贵人帮助,小芳称该家长说自己刚好属马,因此与她订下「母狗守则」,并告诫她若不服从就会招来厄运,她畏惧之下因此拍下许多私密照传给对方,并在前年11月2度遭对方性侵。

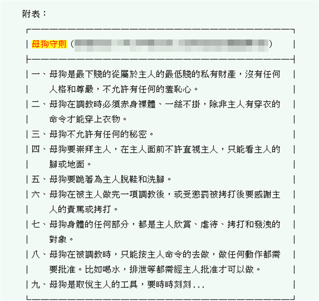
女老师曝光当时的「母狗守则」,包括需跪着为主人脱鞋洗脚、要感谢主人的责骂或拷打、喝水排泄都需经主人批准、母狗是取悦主人的工具等内容。(翻摄自判决书附件内容)
女老师曝光当时的「母狗守则」,包括需跪着为主人脱鞋洗脚、要感谢主人的责骂或拷打、喝水排泄都需经主人批准、母狗是取悦主人的工具等内容。(翻摄自判决书附件内容)

小芳表示,该家长会以主人身份命令她当母狗,学狗趴着、把脚抬起,她若不服从就会被对方拍打头部,并恐吓说会有厄运,对方甚至会以拖鞋打她头部,要求她只能穿着内裤学狗叫、并以绳子绑住;事后她决定提告,甚至曝光当时的「母狗守则」,包括需跪着为主人脱鞋洗脚、要感谢主人的责骂或拷打、喝水排泄都需经主人批准、母狗是取悦主人的工具等内容。

不过法官参酌小芳后来与该家长的对话纪录,发现她仍与对方热络聊天,还说「有主人的感觉蛮好的」等亲密内容,不认为小芳有遭强迫威胁,且小芳当时扬言要对付对方的妻子小孩,遭对方提告恐吓后,她才也随之提告对方性侵,法院认为小芳恐因不满被告才提告,最后认定罪证不足,判男子无罪,可上诉。

#女师 #家长 #咸湿 #母狗 #提告