金门今(22)日再新增2例新冠确诊,其中1人属同一家族6人确诊的群聚感染,另有3名亲友返台后也确诊,整条传播链已累计9人确诊,至今共匡列密切接触者116人,相关疫调仍持续进行中。县府强调,目前不会轻易重启机场快筛,周末登场的马拉松也会在严格防疫下照常举办。

杨镇浯县长直播说明,金门机场不会轻易重启入境快筛,金门马拉松赛全面加强防疫。(金门县政府提供)
杨镇浯县长直播说明,金门机场不会轻易重启入境快筛,金门马拉松赛全面加强防疫。(金门县政府提供)

杨镇浯县长直播说明,金门机场不会轻易重启入境快筛,金门马拉松赛全面加强防疫。(金门县政府提供)
杨镇浯县长直播说明,金门机场不会轻易重启入境快筛,金门马拉松赛全面加强防疫。(金门县政府提供)
金门县确诊个案足迹。(县府提供)
金门县确诊个案足迹。(县府提供)
金门县确诊个案足迹。(县府提供)
金门县确诊个案足迹。(县府提供)
金门县确诊个案足迹。(县府提供)
金门县确诊个案足迹。(县府提供)
金门县确诊个案足迹。(县府提供)
金门县确诊个案足迹。(县府提供)
金门县确诊个案足迹。(县府提供)
金门县确诊个案足迹。(县府提供)

县长杨镇浯下午直播说明,今天新增个案中有1例是昨天最先确诊之女性指标个案的50多岁姑姑,Ct值为15.13,目前整个家族共有6人确诊,均收治于金门医院负压隔离病房中。另该家族最近有8名台湾亲友回金相聚,其中3人返台后也确诊,他们在金门的相关足迹也已由县环保局完成清消作业。

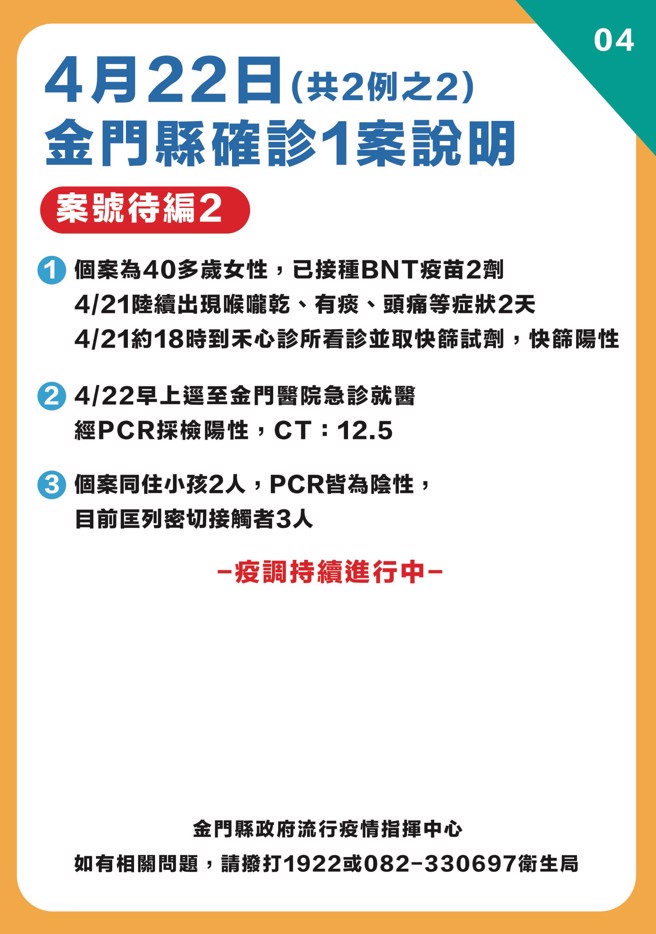
今天另有1例确诊个案则是40多岁女性,已接种2剂BNT,昨天上午出现喉咙乾、有痰和头痛等不适症状,下午在禾心诊所快筛呈阳性,今早再至金门医院採检确诊,Ct值为12.5。同住的2名小孩首採呈阴性,但基于具有高风险考量,仍安排入住防疫旅馆,另匡列密切接触者3人。

针对乡亲关心的机场快筛,杨镇浯说明金门机场每日最大的快筛量是300至400人,同时还需中央在台湾机场配合协助,且大前提是台金线航班需压缩至每天10班以内。在目前乡亲疫苗覆盖率远较去年为高,且确诊为轻症或无症状者高达99%左右的情况下,县府不会轻启强度极大的快筛措施,但会持续滚动检讨和调整防疫作为,请乡亲不要恐慌。

杨镇浯并强调,金门国小以下学校的停班、停课标准较中央还高,只要有1名确诊,1班停课;有2名确诊,全校停课。周末登场的金门马拉松,台湾跑者只有700多人,比平常每天搭机来金的旅客还少,且一律要打过3剂疫苗,现场也要快筛合格才能参加外,并取消开、闭幕仪式和啦啦队加油,但乡亲已报名啦啦队者,原规画的赠酒照送。

#确诊 #金门 #快筛 #乡亲 #家族